鐺煮山川,粟藏世界,有明月清風知此音。呵呵笑,笑釀成白酒,散盡黃金。
作者:劉一昊
來源:中證鵬元評級(ID:cspengyuan)
與2020年版指引相比,新版指引主要是強化約束綠色債券募集資金用途,新增“碳中和綠色債券”、“藍色債券”、“鄉村振興公司債”等債券品種的發行規則,同時修訂了對應債券品種的監管要求。
(一) 綠色公司債券章節修訂情況
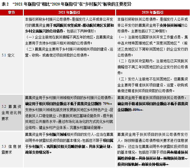
2021年版指引主要修訂以下內容:一是強化約束綠色債券募集資金用途,2021年版指引指出,綠色公司債券募集資金應用于綠色產業領域的業務發展,2020年版指引中該表述為:綠色公司債券募集資金主要用于綠色產業項目建設、運營、收購或償還綠色項目貸款等。即要求綠色債券募集資金用于補流和償還借款時也需要是綠色產業領域。與此同時,也加強了對綠色產業領域公司發行綠色債券的資金使用要求,根據指引要求,綠色產業公司發行不對應具體項目的綠色債券時,募集資金應用于公司綠色產業領域的業務發展,即應100%用于綠色產業領域的業務發展,此前該比例要求為70%;二是新增碳中和債券品種,碳中和項目包括但不限于清潔能源、清潔交通、可持續建筑、工業低碳及其他具有碳減排效應的項目等;三是新增藍色債券品種,用于支持海洋保護和海洋資源可持續利用相關項目;四是新增可持續發展掛鉤債券,2021年版指引中提到鼓勵發行人在募集說明書中設置與自身整體碳減排等環境效益目標達成情況掛鉤的條款,這與此前交易商協會推出的可持續發展掛鉤債券相似。

(二) 鄉村振興債券章節修訂情況
2021年版指引主要修訂以下內容:一是給出鄉村振興公司債券的發行要求,即企業注冊地在脫貧摘帽不滿五年的地區,且募集資金主要用于支持鄉村振興相關領域的公司債券,或主要用于鄉村振興領域相關項目的建設、運營、收購,或者償還項目貸款的公司債券;二是提升資金使用比例,確定用于相關項目的金額應不低于募集資金總額的 70%,較扶貧債券使用比例提升20%;三是明確資金使用范圍,鄉村振興債應支持發展脫貧地區鄉村特色產業、促進脫貧人口穩定就業、改善脫貧地區基礎設施條件、提升脫貧地區公共服務水平,通過市場化法治化的方式優化鄉村就業結構、健全鄉村產業體系、完善鄉村基礎設施等。

(三) “2021年版指引”債券品種評級要求
2021年版指引還進一步要求強調了評級要求:發行人發行特定債券品種的,應符合本指引關于主體或債項信用評級的相關要求,適用本所優化融資監管安排的發行人可自主選擇是否進行主體或債券信用評級。當前各項債券評級要求如下,與2020年版指引保持一致。

(一) 健全完善交易所市場新興債券品種規則體系
事實上,在我國將碳中和上升到國家戰略以及鄉村振興戰略的推動下,今年已經陸續有碳中和公司債和鄉村振興專項公司債登陸交易所。今年2月25日,首批碳中和綠色公司債登陸上交所,隨后2月26日,深交所也發行首支碳中和公司債。今年6月深交所和上交所相繼推出了首單鄉村振興專項公司債。交易商協會推出新興債券品種的時間更早,分別于2月份、3月份、5月份推出碳中和債、鄉村振興票據、可持續發展掛鉤債券。
發行政策方面,3月份,交易商協會發文明確碳中和債相關機制,同時在《非金融企業債務融資工具注冊發行業務問答》中對鄉村振興票據的發行進行業務問答,4月份發布可持續發展掛鉤債券(SLB)十問十答。此次交易所發布指引正式對碳中和債、鄉村振興債的發行做出規定,健全了交易所市場新興固定收益產品的規則體系。
近半年綠色債券發行火熱,碳中和是最大的亮點。2021年上半年國內市場共發行綠色債券2,444.96億元,已超去年全年綠色債券發行規模,碳中和債發行1,206.39億元,占綠色債券發行額的49.34%。2021年上半年鄉村振興債發行了698.61億元。在當前新興債券品種發行積極性高漲的情況下,交易所明確相應的發行條件、募集資金用途及申報材料等要求,在健全完善交易所新興固定收益產品的規則體系的基礎上,繼續推動資金進入綠色和鄉村振興產業,發揮資本市場樞紐作用。
(二) 與交易商協會新型創新債券保持一致,但具體要求上有差異
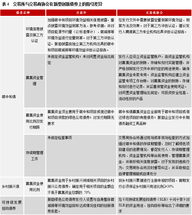
今年,交易商協會接連推出碳中和債、鄉村振興債、可持續發展掛鉤債券,進一步提升了金融服務綠色發展和鄉村振興的戰略能力,在交易所修訂2021年版發行指引后,二者在創新債券項目上實現了一致。但是在募集資金管理、資金使用比例和存續期管理上有部分差異。

注:文章為作者獨立觀點,不代表資產界立場。
題圖來自 Pexels,基于 CC0 協議
本文由“中證鵬元評級”投稿資產界,并經資產界編輯發布。版權歸原作者所有,未經授權,請勿轉載,謝謝!

中證鵬元評級 











