鐺煮山川,粟藏世界,有明月清風知此音。呵呵笑,笑釀成白酒,散盡黃金。
作者:史曉姍
主要內容
2022年5月5日,交易商協會發布《銀行間債券市場非金融企業債務融資工具同意征集操作指引(試行)》、《銀行間債券市場非金融企業債務融資工具置換業務指引(試行)》,進一步豐富境內債券發行人主動負債管理工具,推動風險處置機制完善。
債券置換指引:截至2020年末,全市場僅有3只置換債券,相比于現金要約收購,債券置換發展相對緩慢。此次,交易商協會首次發布債券置換業務指引,對債券置換流程、信息披露和違規處罰作出詳細要求。(1)債券置換業務的參與方包括債券發行人、相關專業機構、全體債券持有人、登記托管機構。(2)置換標的為發行人存續未到期債券,相應債券的持有人可參與債券置換業務。但置換標的處于被凍結或被質押等受限狀態的,持有人不得就相應份額接受置換要約。(3)操作流程方面:置換要約期原則上不得少于 5 個工作日,且不得超過 10 個工作日。置換公告中應至少包括置換標的及擬發行債務融資工具的基本信息、置換背景、置換時間安排及操作流程、配售機制、要約的發送方式、持有人申報方式、聯系人信息及對置換標的是否具有其他主動負債管理計劃等。此外,企業發行債務融資工具用于置換的, 應通過交易商協會認可的渠道同步向投資人和置換標的全體持有人披露置換要約文件。企業因債務融資工具風險處置需要,擬通過置換業務進行債務重組的,可申請按照定向協議發行方式在交易商協會進行特別注冊,交易商協會對注冊發行文件的形式完備性進行核對。
同意征集指引:同意征集,在境外市場中與債券置換、現金收購要約同為常見的負債主動管理工具,是集體行動機制的一種,與持有人會議存在一定相似性。(1)同意征集涉及發行人、全體持有人、存續期管理機構及其他相關中介機構。《同意征集指引》中列舉的可能影響持有人權力的重要事項,均在《銀行間債券市場非金融企業債務融資工具持有人會議規程(2020版)》中特別議案范圍內。(2)《置換業務指引》對同意征集操作做出詳細規定,主要包括關鍵時點、披露信息要求及表決生效標準。其中,持有本期債務融資工具表決權超過總表決權數額 90%(最低標準)的持有人同意發行人的征集方案,本次同意征集方可生效。另外,在同意征集截止日前,單獨或合計持有 10%以上本期債務融資工具余額的持有人,書面反對發行人采用同意征集機制就本次事項征集持有人意見的,本次同意征集終結。(3)同意征集與持有人會議的異同點。相同點,主要體現在表決機制相同。二者都是面向全體持有人,需同意比例達到相關標準,才能實施審議事項,是集體行動機制的一種。通過的議案將對所有債券持有人生效,包括棄權或不同意的債券持有人。不同點體現在方案發起人不同,審議對象屬性不同,議案同意方式的差異,以及表決生效約定的靈活性的差異。另外,根據《同意征集指引》,同意征集和持有人會議觸發情形存在重疊的可能。(4)債券置換、債券展期與借新還舊的選擇。整體看,僅僅是短期流動性出現問題,造成短期償債壓力增加的企業,適合借新還舊,尤其是市場利率走低的時期。而債券展期或債券置換適合外部融資空間有限、需進行負債結構調整的企業,部分困境企業或出現困境債券置換。《置換業務指引》發布后,債券置換和債券展期的主要區別在于,債券規模、利率、決策等方面。在境內,對于困境企業來說,債券置換或與債券展期差異較小。
境內外制度差異:(1)境外市場中,交換標的債券更多元化,可以是單個未償還債券,也可以是多個有相同要素的票據。(2)新票據可包括額外新票據,與“交換新票據”構成單一系列,擁有相同的債券基本要素,用來支持同步進行的收購要約、對現有債務進行再融資、或用于日常經營。(3)交換要約限定性條件更多元,包括接納金額限制、同意征集限制等。(4)交換對價更多元,交換對價除新票據外,一般還會有部分現金和應計利息,以及同意費。(5)新票據利率和規模的確定,因是否同步發行額外新票據而有所差異。(6)相關事項的披露更加完善,首次公告中將披露交換要約背景、舊票據基本情況、交換代價、交換要約生效條件、交換票據利率和規模確定方式,時間表等。同步進行同意征求和發行額外新票據的,還將披露同意費用、同意生效條件、新票據發行必要性及資金用途、上市地點、信用評級等。(7)明確困境債務重組將下調主體級別,并持續動態追蹤。
整體來看,境內市場債券置換處于試探期,相比于提前購回業務和展期,債券置換的接受度有待提高。不過,隨著相關制度的完善,同意征集制度的推出,債券置換業務或加快發展,但需要配套制度同步完善,風險管理意識改變。
2022年5月5日,交易商協會發布《銀行間債券市場非金融企業債務融資工具同意征集操作指引(試行)》(簡稱《同意征集指引》)、《銀行間債券市場非金融企業債務融資工具置換業務指引(試行)》(簡稱《置換業務指引》),進一步豐富境內債券發行人主動負債管理工具,推動風險處置機制完善。
一、完善債券置換業務操作指引,引入同意征集
2019年12月,人民銀行、發改委和證監會聯合發布《關于公司信用類債券違約處置有關事宜的通知(征求意見稿)》,首次在境內債券市場明確指出“發行人與債券持有人雙方可在平等協商、自愿的基礎上通過債券置換、展期等方式進行債務重組”。2020年7月,滬深交易所發布《關于開展公司債券置換業務有關事項的通知》(簡稱《置換業務通知》),推動置換業務落地。截至2020年末,全市場僅有3只置換債券,相比于現金要約收購,債券置換發展相對緩慢。
(一)《置換業務指引》
繼2020年7月,滬深交易所發布《置換業務通知》后,時隔2年,交易商協會首次發布債券置換業務指引,對債券置換流程、信息披露和違規處罰作出詳細要求。
1、參與主體
債券置換業務的參與方包括債券發行人、相關專業機構(本文簡稱“置換業務管理人”或“管理人”)、全體債券持有人、登記托管機構。其中,置換業務管理人為發行人指定的專業機構,包括主承銷商及其他專業機構。管理人職責包括協助企業披露置換要約文件,收集要約回執、計算配售數額、核對并統計要約結果,辦理相關債務融資工具的鎖定、解除鎖定、登記及注銷等手續等。企業開展置換業務應向置換標的全體持有人發出置換要約,持有人可以其持有的全部或部分置換標的份額參與置換。登記托管機構,需根據發行人、管理人或持有人的申請辦理置換標的鎖定、解鎖、注銷等事宜。
2、置換標的
置換標的為發行人存續未到期債券,相應債券的持有人可參與債券置換業務。但置換標的處于被凍結或被質押等受限狀態的,持有人不得就相應份額接受置換要約。
3、置換流程
《置換業務指引》對業務操作流程做出了相對詳細的規定,包括信息披露時間點、提交材料等。其中,置換要約期原則上不得少于 5 個工作日,且不得超過 10 個工作日。置換公告中應至少包括置換標的及擬發行債務融資工具的基本信息、置換背景、置換時間安排及操作流程、配售機制、要約的發送方式、持有人申報方式、聯系人信息及對置換標的是否具有其他主動負債管理計劃等。這里需要注意,置換公告僅為市場知悉目的,不構成置換要約本身。具體置換要約文件包括募集說明書或定向發行協議、法律意見書等發行文件以及要約回執。《置換業務指引》明確要求披露置換標的是否具有其他主動負債管理計劃,或主要考慮相關計劃將影響持有人原有利益和置換決定。例如,置換標的存在提前打折回購的可能,則持有人會在提前回購和延期兌付方面作決定。
《置換業務指引》還明確,“企業發行債務融資工具用于置換的,應通過交易商協會認可的渠道同步向投資人和置換標的全體持有人披露置換要約文件。”本文認為,這里發行的新債券是面向所有置換標的持有人以及市場其他投資者,部分新債券用于置換,而其他部分則為同步額外發行,即表示市場投資者認可置換債券的基本要素而選擇投資。具體操作細節指引,需以后續政策為準。

4、進行債券風險處置的特別注冊
《置換業務指引》還明確,“企業因債務融資工具風險處置需要,擬通過置換業務進行債務重組的,可申請按照定向協議發行方式在交易商協會進行特別注冊。交易商協會對注冊發行文件的形式完備性進行核對。”即當發行人出現流動性困難,存續債券償付存在極大不確性的情況時,可以通過債券置換進行債務重組,緩解兌付壓力。同時,《置換業務指引》規定“特別注冊按照定向發行注冊流程開展核對工作,可豁免提交注冊會議評議,充分尊重發行人與投資人雙方協議約定。”即遵照市場化風險處置原則,即持有人同意債券置換后,新債券的發行注冊程序可簡化,僅對注冊文件做形式審查,以提高處置效率。交易商協會對形式完備的出具《接受注冊通知書》,特別注冊有效期為3個月。企業應在注冊有效期內一次置換完畢,未置換的注冊額度自動作廢,注冊有效期相對較短。根據2020年4月發布的《非金融企業債務融資工具注冊發行規則(2020版)》,形式審查在收到注冊文件的1個工作日內完成,要件不齊備的,注冊發行部門可建議企業或相關中介機構補充、修改注冊文件。而注冊會議每周開一次,注冊專家意見分為“接受注冊”、“有條件接受注冊”、“推遲接受注冊”三種。
需要注意的是,債券置換并非均用來債務風險處置,對于非困境企業,債券置換可以是主動調整債務結構的工具。《置換業務指引》未明確非困境企業進行置換業務時,是否可以簡化注冊流程。但可以確定的是,債券置換是相對市場化的風險處置方式,是發行人和投資人在各自利益基礎上達成協商一致。
(二)《同意征集指引》
同意征集,在境外市場中與債券置換、現金收購要約同為常見的負債主動管理工具,是集體行動機制的一種,與持有人會議存在一定相似性。此次,交易商協會在明確債券置換業務操作細節的同時,引入同意征集制度,可以在一定程度上提高置換成功率,平衡發行人和持有人利益,同時,增加發行人主動管理負債的工具。
1、參與主體
同意征集涉及發行人、全體持有人、存續期管理機構及其他相關中介機構。根據《同意征集指引》,同意征集是指債務融資工具發行人針對可能影響持有人權利的重要事項,主動征集持有人意見,持有人以遞交同意回執的方式形成集體意思表示,表達是否同意發行人提出的同意征集事項的機制。其中,可能影響持有人權力的重要事項,包括但不限于以下方面:(1)變更債務融資工具發行文件中與本息償付相關的發行條款,包括本金或利息金額、計算方式、支付時間、信用增進協議及安排;(2)新增或變更發行文件中的選擇權條款、投資人保護機制或投資人保護條款;(3)解聘、變更受托管理人或變更涉及持有人權利義務的受托管理協議條款;(4)發行人擬轉移債務融資工具清償義務;(5)發行人擬變更其他發行文件中可能會嚴重影響持有人收取債務融資工具本息的約定。上述事項均在《銀行間債券市場非金融企業債務融資工具持有人會議規程(2020版)》(簡稱《會議規程》)中特別議案范圍內。
2、同意征集流程
《置換業務指引》對同意征集操作作出詳細規定,主要包括關鍵時點、披露信息要求及表決生效標準。第一,債券發行人有同意征集撤回權,但征集方案到達持有人后,發行人不可撤銷,與《合同法》中關于要約的規定一致。同意征集生效后,持有人是否有撤銷權,需在同意征集方案中約定。第二,持有本期債務融資工具表決權超過總表決權數額 90%(最低標準)的持有人同意發行人的征集方案,本次同意征集方可生效。這與銀行間市場持有人會議對特別議案的議案生效最低標準保持一致。同時,《置換業務指引》明確,在同意征集截止日前,單獨或合計持有 10%以上本期債務融資工具余額的持有人,書面反對發行人采用同意征集機制就本次事項征集持有人意見的,本次同意征集終結。這里需要注意,總表決權數額在計算時包括截止日前提交回執(表示同意)、未提交同意回執(即表示不同意)、同意回執不規范或表明棄權的情形,即總表決權數額為未償債券的全體持有人。根據上述計算標準,或不利于提高持有人參與積極性。例如,債券A有10個債券持有人,每個人所持債券面額占比10%,發行人發起同意征集,需至少9個持有人同意方可生效。在截止日前,2名持有人書面提出反對,同意征集提前終結。而當上述2名持有人為消極態度時,直至表決截至日終才表明棄權。雖然,同意征集結果都是未通過,但消極參與者將降低征集效率。相比于境外的同意費及提早同意費的制度安排,是從發行人角度出發,鼓勵持有人積極參與同意征集,而《同意征集指引》主要從投資者保護角度出發,設置提前終止機制。

3、與持有人會議的異同
從《同意征集指引》看,同意征集與持有人會議存在一定相同點,主要體現在表決機制相同。二者都是面向全體持有人,需同意比例達到相關標準,才能實施審議事項,是集體行動機制的一種,旨在保護持有人利益,同時滿足發行人對存續期債券的管理需求。另外,通過的議案將對所有債券持有人生效,包括棄權或不同意的債券持有人。
不同點方面:第一,方案發起人不同。債券發行人、持有人或主承銷商、提供信用增進服務的機構在滿足特定條件時均可就約定情形召集持有人會議,對相關議案進行審議表決。而同意征集是由發行人主動發起的,更強調發行人對負債的主動管理。從目的看,同意征集屬于持有人會議的一種。第二,審議對象屬性不同。同意征集對象屬于要約,即一方當事人以締結合同為目的向對方當事人所作的意思表示,受要約人在接到要約作出承諾(意思表示為同意,這里是指提交有效同意回執)后,要約即可生效。要約需要滿足一定的構成要件,包括內容具體、表明經受要約人承諾后要約人即受該意思表示約束。所以,同意征集,需要在征集公告中明確多個征集事項。而持有人會議本質是為實現持有人意思表示一致的平臺,會議審議結果旨在持有人達成一致意見,除非議案為發行人提請或特殊條款約定,否則議案通過不代表持有人與發行人達成意見統一,議案對發行人并無強制執行要求。第三,對表決生效的特別規定。在交易商協會《投資人保護條款示范文本(2019年版)》中,對交叉保護條款、事先約束條款和事先承諾條款項下持有人會議生效標準作了明確的表述指引,債券發行文件中需約定保護機制啟動后,會議參會人數比例未達標準或議案表決通過比例未達生效標準時,該次持有人會議議案是否生效。而同意征集,從規定看,暫時未對特殊情況作出其他指引。因為從境外市場看,同意征集制度靈活性更高,當同意征集未達生效標準時,發行人擁有延期、修訂同意內容或者撤銷的權利。第四,議案同意方式不同。在部分境外案例中,會約定發出同意的持有人須同意整個建議修訂及豁免,不可選擇性就若干方面的建議修訂或建議豁免發出同意。而持有人會議,可以選擇性同意部分議案。

根據《同意征集指引》,同意征集和持有人會議觸發情形存在重疊的可能。發行人可以在發行文件中約定,征集事項觸發持有人會議召開情形的,發行人主動實施同意征集后,召集人可以暫緩召集持有人會議;實施同意征集形成征集結果(包括發行人與持有人形成一致意見或未形成一致意見)后,召集人針對相同事項可以不再召集持有人會議。由此,也可以看出,同意征集此時和持有人會議的效果相同。
(三)交易所債券置換業務
對比滬深交易所發布的《置換業務通知》,與銀行間市場的差異并不大,均需在起始日前披露置換具體事項,包括置換目的、標的債券、要約對象、置換比例、要約期限、置換債券已獲注冊或確認情況、置換債券基本要素、標的債券持有人申報方式、申報撤銷條件、超額認購后的配售安排、置換后標的債券注銷安排、置換債券的上市/轉讓安排等相關信息。可以看出,置換債券在置換開始之前就已經確定了基本要素。例如,2020年9月泛海控股曾尋求債券置換緩解兌付壓力,擬當期兌付 “15 泛海MTN001” 10%本金,剩余本金置換為2 年期或1+1 年期(附回售權)的新債券,票面利率調整上調60BP至7.5%。上述債券未實現置換,于2020年9月兌付摘牌,隨后泛海控股于2021年6月實質性違約。
從全市場既有的置換案例看,置換比例均為1:1,無額外發行。發行人在置換要約開始前,已對新債券完成注冊,限定發行規模上限,且發行人已確定新債券的發行期限、發行利率、增信措施等基本要素。
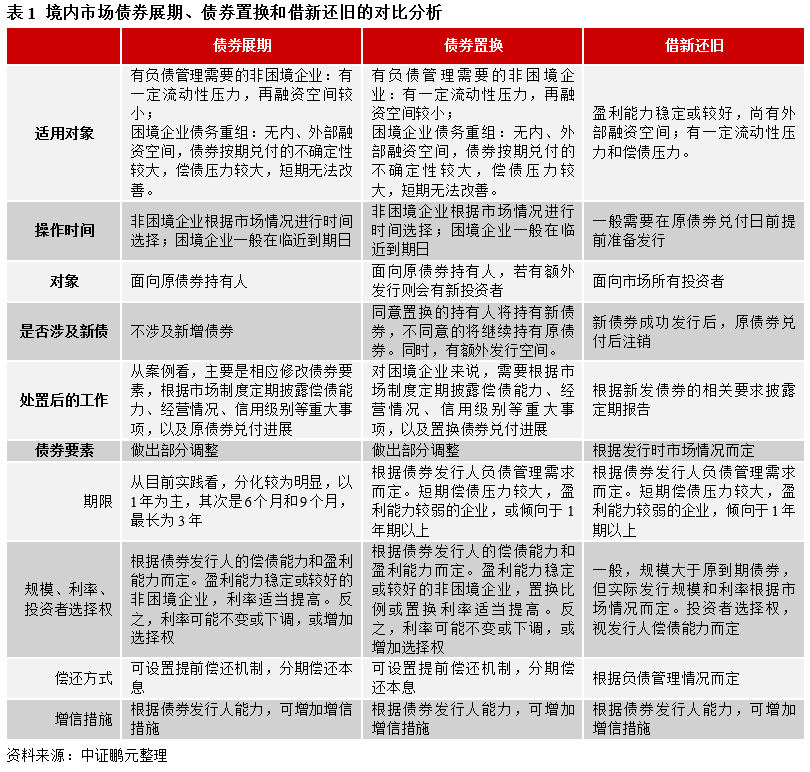
(四)債券置換、債券展期與借新還舊的選擇
2020年以來的新冠肺炎疫情加大了債券市場的兌付風險,各監管機構針對存量債券到期進行調整,例如,發改委允許發行企業債償還因疫情帶來的債務,或償還2020年、2021年到期的存量企業債。證監會也表示,支持生產經營正常的企業,通過借新還舊來緩解疫情防控期間到期的公司債。但由于風險管控,政策或僅限在借新還舊和疫情相關方面,且對發行人或募投項目有一定要求。目前,債券展期、借新還舊是境內發行人調整債務結構的主要方式。
債券置換和展期,均面向原債券持有人,償付壓力延后,借新還舊則面向全市場投資者。債券展期、債券置換與借新還舊有不同的適用背景、操作流程和結果。整體看,僅僅是短期流動性出現問題,造成短期償債壓力增加的企業,適合借新還舊,尤其是市場利率走低的時期。而債券展期或債券置換適合外部融資空間有限、需進行負債結構調整的企業,其中無內、外部融資空間,經營情況欠佳,債務規模較大,短償債能力無法明顯改善的困境企業[1]可能會出現困境置換或展期,即展期或置換條款對持有人利益帶來實質性削弱。
《置換業務指引》發布后,債券置換和債券展期的主要區別在于:第一,債券置換,存在額外發行的可能,即與借新還舊相結合,可以調整債務期限結構的同時獲取一定流動性。對于困境企業來說,額外發行的空間較小。第二,決策機制的差異。債券置換更加市場化,債券展期主要根據持有人會議機制。但若債券置換同步進行同意征集,則差異較小。第三,債券基本要素的差異。從目前的已有的案例看,展期企業多為陷入流動性危機,展期一般維持票面利率,個別增加投資者選擇權和支付頻率,或增加增信措施。債券置換,對于非困境企業,在境外案例中多會上調票面利率,并給予部分現金支付。在境內,對于困境企業來說,債券置換或與債券展期差異較小。


二、境外市場債券置換和同意征集
境外市場債券置換與同意征集,分別稱為交換要約和同意征求,置換標的債券稱為舊票據,置換債券稱為交換新票據,本節將使用境外市場常見名稱。具體相關資料可參考《到期兌付過時了?從中資美元債看如何進行債務置換》,這里僅介紹主要制度差異。與境內對債券置換相比,境外市場中的交換要約和同意征求制度相對成熟,可以參與的方式更加靈活。

(一)交換標的債券更多元化
舊票據可以是單個未償還債券,也可以是多個有相同要素的票據,例如,不同年份發行、但具有相同到期年份和利率的同為優先票據系列存量票據。還可以對多只不同要素的票據同時發行不同的新票據進行交換要約,例如,2022年2月,正榮地產對存續美元票據和人民幣票據同時發起交換要約和同意征求。
(二)新票據可包括額外新票據
新票據與舊票據相對應,是根據交換要約備忘錄向已有效提交舊票據并獲接納的合格持有人交付的對價之一(簡稱“交換新票據”)。交換要約中,可以面向合格持有人根據交換要約的條款發行和出售“額外新票據”,并將與“交換新票據”構成單一系列,擁有相同的債券基本要素,合并為“新票據”,即最后在交易所看到的新發行債券信息。額外新票據通常用來支持同步進行的收購要約、對現有債務進行再融資、或用于日常經營。
(三)交換要約限定性條件更多元
第一,通常,交換要約會明確接納金額,可以是最低金額,也可以是最高金額,約定最高限額的同時多會明確按持有人申報金額占比接納。第二,若同時發行額外新票據,通常額外新票據的發行成功是交換要約生效的條件之一。第三,同意征求并非必須與交換要約同步進行,若交換要約同步進行同意征求,則通常,同意征求生效是交換要約生效的條件之一,一般需要大多數持有人同意,即需至少過半數持有人同意。同意征求也可單獨使用,以對存續其他債券(簡稱“同意票據”)條款進行同步修訂,通常此類債券剩余期限較長。例如,正榮地產2022年2月18日提請對2023年之后到期的多只債券進行同意征求,要求豁免相關違約事項和修改部分限制性條款。4月28日,中梁控股對2只2022年到期的優先票據發起交換要約和同意征求,同時對2023年到期的優先票據發起同意征求。修訂同意票據契約的違約事件條款,以避免因交換票據項下出現違約情況或發生違約事件而觸發有關同意票據的任何違約情況或違約事件,并修訂無力償債違約事件,使之與根據交換要約及同意征求將發行的額外新票據的條款一致。
此外,若結算日前,約定性條款未達成或未獲發行人豁免,發行人可終止或撤回交換要約及同意征求,也可延長期限直至條件達成或豁免。
(四)交換對價更多元
交換對價除新票據外,一般還有部分現金和應計利息。其中,現金對價并非必須,但可以提高交換成功率。若同步進行同意征求,則提交同意回執且未同意交換要約的持有人,可以獲得同意費用作為補充,此為非必須對價條件,但可以提高同意征求通過率。此外,部分同意征求會設定“提早同意費”,即在同意征求截止日之前(可約定具體日期)交回同意回執的持有人,在同意費之外可再獲得部分現金作為提早同意費。當交換票據為多只不同要素的系列時,可分類對交換對價進行約定。
(五)新票據利率和規模的分類確定的
新票據利率和規模的確定,因是否同步發行額外新票據而有所差異。若無同步發行額外新票據,則新票據的利率可于交換要約公告中確認,與境內規定相似。若有同步發行額外新票據,在交換要約開始后將盡快確認交換新票據最低票面利率,以供持有人參考;于交換要約截止日,確定交換新票據最終利率(或與額外發行新票據時確定),以及對額外發行新票據進行定價,通常交換新票據和額外新票據的票面利率一致。注意,額外新票據的發行存在失敗的可能。從案例看,非困境交換要約,新票據的利率將有所提升。
(六)相關事項的披露更加完善
在交換要約開始前的公告中,將披露交換要約背景、舊票據基本情況、交換代價、交換要約生效條件、交換票據利率和規模確定方式。同步進行同意征求和發行額外新票據的,還將披露同意費用、同意生效條件、新票據發行必要性及資金用途、上市地點、信用評級等。此外,首次公告時還會披露此次交換要約、同意征求及新票據發行的大致時間表,并在后續進行時披露具體時間表。當交換要約截止后,將發布新票據基本要素,包括新票據的規模、期限、利率、募集資金用途、抵質押、違約事件、選擇權等條款。
(七)明確困境債務重組將下調主體級別,并持續動態追蹤
在境外市場,三大評級機構對困境債務重組有明確定義,即重組條款對持有人原有權益造成削弱,同時,債務重組是為了避免企業違約或破產。若被認定為困境債務重組,則面臨主體和相關債項的下調。例如,2020年3月2日,穆迪將億達中國公司家族評級(CFR)從Caa1下調至Caa2。需要注意,在完成交換要約后,評級機構會重新評估供公司狀況。例如,2022年4月,力高集團(01622.HK)對存續美元債發起交換要約,惠譽認定為不良債務交換(DDE),將公司長期外幣發行人違約評級(IDR)從C下調至RD(限制性違約)。在完成交換邀約后,惠譽重新評估了公司狀況,交換要約后資本結構得到改善,但2023年的償債壓力依然很大,故將違約評級從RD分別上調至CCC-。再例如,富力地產(02777.HK)通過境外全資子公司完成對2022年1月到期美元債進行交換要約和同意征求,惠譽重新評估了該公司的狀況,將發行人違約評級從RD上調至CC。
整體來看,境內市場債券置換處于試探期,相比于提前購回業務和展期,債券置換的接受度有待提高。不過,隨著相關制度的完善,同意征集制度的推出,債券置換業務或加快發展,但需要配套制度同步完善,風險管理意識改變。
注:文章為作者獨立觀點,不代表資產界立場。
題圖來自 Pexels,基于 CC0 協議
本文由“中證鵬元評級”投稿資產界,并經資產界編輯發布。版權歸原作者所有,未經授權,請勿轉載,謝謝!

中證鵬元評級 











