鐺煮山川,粟藏世界,有明月清風知此音。呵呵笑,笑釀成白酒,散盡黃金。
作者:史曉姍
來源:中證鵬元評級(ID:cspengyuan)
主要內容
市場概況:(1)8月企業債發行49只,發行規模475.10億元,同比分別增長16.7%和15.0%,與上月相比,發行數量環比增長4.3%,發行規模環比增長8.5%。(2)8月凈融資為67.16億元,上年同期為凈償還167.17億元。8月,2只企業債取消發行,原計劃發行規模4億元。
市場分析:(1)8月湖北省發行規模最大,浙江省漲幅最大。(2)8月發行主體主要為建筑裝飾行業。(3)7年期為企業債券主力期限品種,3年期和7年期品種占比環比上升。(4)8月高級別債券和主體占比均下降。(5)8月企業債券平均發行利率、平均發行利差漲跌互現。(6)8月增信比例為39%,與上月基本持平。(7)8月國信證券企業債券承銷規模最大。
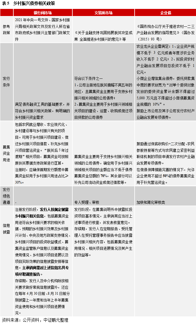
市場觀察:支農產業發展,相關企業債存在發行優勢。從募集資金用途看,2019年來用于農業發展的企業債有16只(包括農村產業融合發展專項債券),主要用于種養殖園區建設(11只)、農業產業園區建設(5只)。從收入對債務覆蓋情況看,受農產品生產周期或影響,債券存續期內,部分種養殖園區的項目凈收益無法覆蓋債券的本息,但在項目運營期可以實現全覆蓋。相對來說,農業產業園區的項目收益覆蓋倍數較高,但其風險來自租售率不達預期,受當地招商引資政策影響較大。從發行成本看,16只債券中,發行利差高于當前同信用等級債券的有5只,大部分發行利差低于當月均值,相關債券品種存在一定發行優勢。
相對來說,銀行間和交易所發行的鄉村振興債券募集資金用途更加廣泛,除用于農業特色產業發展外,還包括基礎設施條件改善、提升區域公共服務水平等。而企業債多用于農村相關建設,屬于鄉村振興領域,為此發改委立足農業產業化發展,重點推出農村產業融合發展專項債券,對募集資金的要求更加明確。隨著鄉村振興政策的推動,為構建現代鄉村產業體系、增加對農業農村綠色發展的資金投入奠定了制度基礎,支農企業債的發行存在一定空間。
企業債市場概覽
2021年8月,企業債券發行49只,發行規模475.10億元,與上年同期相比分別增長16.7%和15.0%;與上月相比,發行數量環比增長4.3%,發行規模環比增長8.5%。2021年1-8月份,企業債券累計發行326只,發行規模475.10億元,較上年同期分別增長48.9%和24.4%。

從凈融資情況來看,8月企業債券總發行規模475.10億元,總償還規模407.94億元,本月表現為凈發行67.16億元,上年同期為凈償還167.17億元。此外,2021年8月有2只企業債券取消發行,原計劃發行規模4億元。2021年1-8月份,企業債凈融資表現為凈償還133.74億元,較上年同期凈償還規模減少1,164.53億元。

從地區分布看,2021年1-8月份企業債凈融資依然呈現兩極分化,多個經濟欠發達地區本年度尚未發行企業債。其中,浙江省實現凈融資392.52億元,遠高于其他省份,其次是四川省和湖北省分別實現凈融資181.62億元和153.20億元,位居第二、第三。此外,上海因償還規模較小,實現凈融資規模88.15億元,位居第四。而湖南省、江蘇省和廣東省因償還規模較大,凈融資規模為負。青海、甘肅、黑龍江、海南、內蒙古、山西、貴州、遼寧未發行企業債,其中,貴州和遼寧的償還規模較大,分別為92.48億元、101.94億元。

市場分析
2021年8月,共有16個省份發行了企業債券。其中,湖北省和浙江省分別發行114.30億元和96.50億元,規模遠高于其他省份,其次,四川省和湖南省分別發行49.40億元和36.20億元。從發行數量上看,浙江省和湖北省分別發行9只和8只,四川省和湖南省分別發行6只和5只,其他省份發行數量較少。與上年同期相比,8月分,有8個省份發行規模較上年同期出現增長,其中,浙江省同比增長311%;有6個省份發行規模同比出現下降,其中廣東省下降71%,而云南、重慶、甘肅和河北本月未發行。

綜合2021年1-8月份看,浙江省發行規模最大,累計607.90億元,發行數量61只;四川省和湖北省分別發行340.80億元和333.10億元,位列第二、第三;江蘇省和山東省分別發行273.80億元、237.10億元,規模也相對較大。與上年同期相比,有13個省份的企業債發行規模同比增加,其中,浙江省同比增加291.9%,漲幅最大,其次是江西省和四川省分別增長104.10%和96.40%;共有7個省份的企業債發行規模同比下降,其中,云南省和天津省均同比下降77.8%,降幅較大。此外,貴州、山西、甘肅和海南省本年未發行。

2.8月發行主體主要為建筑裝飾行業
2021年8月,企業債券發行人主要分布在建筑裝飾、交通運輸等行業。其中,建筑裝飾和交通運輸行業的發行規模占比分別為69.6%和16.8%。綜合2021年1-8月份看,建筑裝飾行業發行規模1,670.80億元,占比53.9%,發行數量203只,占比62.3%,是企業債的主要發行行業,與上年同期相比,規模占比提升11.6個百分點。

3.7年期為企業債券主力期限品種,3年期和7年期品種占比環比上升
2021年8月,企業債券期限分布于7年期等期限品種。其中,7年期發行數量為32只,占比66%,發行規257.80億元,占比54%;與上月相比,3年期和7年期品種發行規模合計占比75.3%,較上月增長16.6個百分點。綜合2021年1-8月看,7年期品種發行數量和規模分別為215只,1,665.90億元,占比分別為66%和54%。與上年同期相比,3年期和7年期品種規模占比均上升5個百分點。


4.8月高級別債券和主體占比均下降
2021年8月發行的企業債債項信用等級以AA+級為主,AA+及以上的高級別品種數量占比94%,較上月下降2個百分點。綜合2021年1-8月看,AAA級企業債占比56%,AA+級占比36%,與上年同期相比,AA+及以上的高級別品種數量占比上升2.5個百分點。
從發行主體等級看,8月AAA級主體9家,占比20%;AA+級主體18家,占比40%;AA級主體16家,占比36%,AA-級主體2家,占比4%。整體看,8月高等級企業債發行人數量占比60%,較上月下降6個百分點。綜合2021年1-8月看,AAA級主體占比24%,AA+級占比26%,AA+及以上占比較上年同期基本持平。


5.8月企業債券平均發行利率、平均發行利差漲跌互現
2021年8月,企業債券最高發行利率為6.90%,較上月持平;最低發行利率為3.05%,較上月下降6BP。從債券級別來看,與上月相比,本月AA級和AAA級企業債平均發行利均上行,平均發行利差均擴大;AA級企業債平均發行利率下行58BP、利差收窄47BP。

從趨勢看,7年期除權無擔保企業債,8月份AA+級平均發行利率下行,利差收窄,其他級別上月未發行。AAA級平均發行利率和利差較6月有所下行。


6.8月增信比例為39%,與上月基本持平
2021年8月,企業債有擔保的債券共計19只,數量占比39%,較上月下降1個百分點。分主體級別看,AA級主體選擇保證方式增信發行的債券比重為81.3%,較上月下降5.4個百分點;AA+級主體選擇增信發行的債券比重為15.8%,較上月下降15.5個百分點。綜合2021年1-8月看,有增信的債券占比43%,與上年持平。從趨勢看,2021年6月以來有增信債券占比呈現下降。


7.8月國信證券企業債券承銷規模最大
就承銷機構而言,2021年8月共有29家機構參與企業債券的承銷工作。國信證券和天風證券分別承銷51.73億元和51億元,位居第一、第二;長江證券承銷46億元,位居第三;國開證券承銷44.33億元,位居第四。

市場觀察
支農產業發展,相關企業債存在發行優勢
隨著鄉村振興的推進,用于支持農業相關產業的企業債數量有所增長,其中,2021年農村產業融合發展專項債券發行6只,占總發行數量的60%。
從募集資金用途看,2019年來用于農業發展的企業債有16只(包括農村產業融合發展專項債券),主要用于種養殖園區建設(11只)、農業產業園區建設(5只)。其中,種養殖園區包括家畜、魚蝦、蔬菜水果、等養殖;農業產業園區建設可包括產品研發、生產加工、倉儲物流、會展等。
從收入來源看,種養殖園區收入主要包括農產品銷售,采摘園等農業旅游收入,再加工、文創等農產品衍生品收入;農業產業園收入主要來自農產品銷售、產業園區租售收入、物業收入、廣告收入等。
從收入對債務覆蓋情況看,受農產品生產周期或影響,債券存續期內,部分種養殖園區的項目凈收益無法覆蓋所用債券的本息,但在項目運營期可以實現全覆蓋。相對來說,農業產業園區的項目收益覆蓋倍數較高,但其風險來自租售率不達預期,主要受當地招商引資政策影響較大。
從發行主體看,除光明食品(集團)有限公司(簡稱光明集團)外,均為城投公司,主體級別以AA為主,占比75%。選擇增信發行的主體有13家,占比81%。其中,光明集團發行的“21光明債01”期限為3年,其余債券均為7年期,主要與主體償債能力有關。
從發行成本看,16只債券中,發行利差高于當前同信用等級債券的有5只,大部分發行利差低于當月均值,相關債券品種存在一定發行優勢。

相對來說,銀行間和交易所對鄉村振興債券募集資金的用途更加廣泛,除用于農業特色產業發展外,還包括基礎設施條件改善、提升區域公共服務水平等。而企業債多用于農村相關建設,屬于鄉村振興領域,為此發改委立足農業產業化發展,重點推出農村產業融合發展專項債券,對募集資金的要求更加明確,包括以下6個投資領域:第一,產城融合型農村產業融合發展項目,主要包括推動農村產業融合發展與新型城鎮化建設有機結合,培育農產品加工、休閑旅游等“農字號”特色小城鎮,建設農村產業融合發展園區等。第二,農業內部融合型農村產業融合發展項目,發展農林牧漁結合、綠色生態循環農業項目等。第三,產業鏈延伸型農村產業融合發展項目,建設農業生產性服務設施、農產品加工和倉儲物流、營銷網點等。第四,農業多功能拓展型農村產業融合發展項目,建設休閑農業、鄉村旅游、農事教育體驗、文化創意農業、農村生態康養和能源農業等新業態項目。第五,新技術滲透型農村產業融合發展項目,發展“互聯網+現代農業”,建設涉農電子商務、智慧農業等項目。第六,多業態復合型農村產業融合發展項目 。此外,農村產業融合發展專項債券,鼓勵通過“保底收購價+二次分配”、“農民參股持股”等方式與農民建立緊密利益聯結機制的項目申請發行農村產業融合發展專項債券,以此真實促進農民增收,實現農村農業的發展。
隨著鄉村振興政策的推動,為構建現代鄉村產業體系、增加對農業農村綠色發展的資金投入奠定了制度基礎,支農企業債的發行存在一定空間。

注:文章為作者獨立觀點,不代表資產界立場。
題圖來自 Pexels,基于 CC0 協議
本文由“中證鵬元評級”投稿資產界,并經資產界編輯發布。版權歸原作者所有,未經授權,請勿轉載,謝謝!

中證鵬元評級 











