鐺煮山川,粟藏世界,有明月清風知此音。呵呵笑,笑釀成白酒,散盡黃金。
作者:毛小柒
來源:濤動宏觀(ID:jinrongjianghu123123)
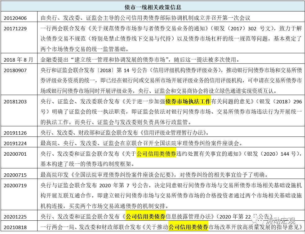
2021年8月18日,一行兩會一局、發改委和財政部聯合發布《關于推動公司信用類債券市場改革開放高質量發展的指導意見》(可以將其理解為信用債的未來五年發展規劃),這是繼《關于進一步加強債券市場執法工作有關問題的意見》、《關于公司信用類債券違約處置有關事宜的通知》和《公司信用類債券信息披露管理辦法》之后,債市大一統的又一個標志性文件,預示著經過多年努力,債市的大一統時代基本已經到來。
實際上,2020年11月21日與2021 年5月21日的金融委會議便分別提出“要深化債券市場改革,建立健全市場制度,完善市場結構,豐富產品服務”和“加快資本市場改革,推動債券市場高質量發展”,因此債市高質量發展也屬于資本市場改革的重要內容。
一、債市大一統步伐明顯加快
(一)債市大一統進程的加快旨在解決債市長期較為割裂的困境,如兩大市場的規則分裂(銀行間市場與交易所市場)、監管機構中的“五龍治水”(主管企業債的發改委、負責政府債券的財政部、主管公司債的證監會、主管金融債的銀保監會以及主管非金融企業債務融資工具的央行等)以及托管不統一(存在中債登、上清所以及中證登三大托管機構)等。債市割裂導致同一發行人在不同市場發行的債券,需要面臨不同的監管與政策約束,適用不同的運用規則,并在債券違約處置效率與效果方面受到多重因素制約。
(二)為解決長期以來的債市割裂,國務院批準成立公司信用類債券部際協調機制。2012年4月,由央行、發改委、證監會主導的公司信用類債券部際協調機制成立并召開第一次會議,正式拉開了債市大一統的序幕。
(三)2017年7月成立的金融委以及2018年8月召開的金融委會議進一步加快了債市一統的步伐,債市監管部門之間的協調力度明顯加強。2019年12月新版《證券法》頒布后,進一步明確了債市上位法的統一適用問題。
經過多年努力,目前國內債市已相繼在執法工作(證監會主導)、違約制度框架、信息披露、信用評級、市場參與基礎設施(央行主導下的互聯互通)以及高質量發展等方面邁入了新的統一時代。

《關于推動公司信用類債券市場改革開放高質量發展的指導意見》(以下簡稱“意見”)基本明確了公司信用類債券未來的發展方向與改革路徑。從目標上看,除規則逐步統一外,意見更重要的一個目標是使風險定價體系能夠充分反映信用分層(即打破剛兌),理清政府和企業的權責邊界,推動公司信用類債券的信用要素在定價等方面發揮主導作用。
(一)基本原則:分類趨同、規則統一
1、這里并非第一次使用“公司信用類債券”這個概念,而《公司信用類債券信息披露管理辦法》亦已經明確公司信用類債券(以下簡稱“債券”)包括企業債券、公司債券和非金融企業債務融資工具,即把央行、發改委和證監會旗下的非金融企業債券全部納入進來。
2、意見明確債券的上位法主要有《公司法》、《證券法》、《企業破產法》和《中國人民銀行法》,即基本上明確了《證券法》的統一適用性。這里將《中國人民銀行法》也納入進來,大致是因為央行為金融基礎設施的統籌監管機構。而《企業破產法》則應和債券違約處置與市場退出、打擊逃廢債等結合在一起。
3、在上位法已經明確的基礎上,意見指出后續將研究制定《公司債券管理條例》(這里的公司債券應指公司信用類債券),并著重對私募債券的發行轉讓、信息披露、投資者保護和法律責任等進行統一規范,同時支持司法機關出臺更多與債券相關的司法解釋等司法文件。因此私募債券也會受到較為嚴格的監管,特別是近期頻出的“偽私募”亂象問題。
4、意見明確了“分類趨同、規則統一”的法律安排,這意味著銀行間市場與交易所市場還會繼續獨立存在,發行場所、托管體系等相互競爭的格局仍將持續。但在發行交易、信息披露、信用評級、投資者適當性、風險管理等各類制度和執行標準上會逐步統一。
5、允許發行人自主選擇發行方式、具體種類、發行場所、托管模式,實行同機構同碼、同券同碼,適時推動企業債券、非金融企業債務融資工具、公司債券名稱統一。
(二)推動建立信用分層的風險定價體系,致力于打破剛兌
1、鼓勵使用國債收益率作為債市定價基準
意見指出鼓勵更多使用國債收益率作為債市定價基準,并通過豐富國債期限品種、優化國債期限結構和承銷做市聯動機制來提升國債流動性,以使國債收益率作為公司信用類債券的定價基礎。
2、厘清政府與企業邊界,區分政府與國企、城投平臺的信用界限
意見指出要厘清政府與企業邊界,區分政府與國企、城投平臺的信用界限,即致力于打破剛兌。具體看,
(1)防范隱性債務風險轉移,政府不得通過企業舉債融資或為企業發債提供各種擔保,企業債務不得由政府償還或由財政兜底,即“誰借誰還、風險自擔”。
(2)針對國企,政府以出資額為限承擔有限責任,不符合要求的發行人一律不得注冊或備案。
(3)嚴懲發行人控股股東、實控人侵占發行人資產等違法違規行為。
3、嚴禁政府部門、發行人及承銷機構干擾定價
意見提出要嚴禁政府部門、發行人對發行定價的不當干預,嚴禁承銷機構通過自承自買、募集資金返存等方式變相壓低發行利率、扭曲市場化利率形成機制。
同時意見提出要發展國債期貨、利率互換、風險緩釋工具、信用保護工具等完善信用風險緩釋工具、信用保護工具資本占用等配套政策和終止凈額結算等衍生品配套制度,穩步擴大衍生品參與主體范圍。
(三)限制高杠桿企業過度發債,配合隱性債務風險和地產長效機制等工作
意見明確提出要限制高杠桿企業(明顯高于行業平均水平)過度發債,并要對資產負債率明顯高于行業平均水平、經營擴張較為激進、關聯關系復雜的發行建立約束機制。這里的高杠桿企業應主要指與金融體系關聯較高、經營擴張較為激進、關聯關系較為復雜的企業,如部分地產企業、類金融企業等。
事實上意見中還有一句話值得關注,即配合做好防范化解隱性債務風險、構建房地產長效機制等相關工作,這意味著后續地產企業和城投平臺企業發債可能會受限,起碼審查起來會比較嚴格,那么這兩類主體的境內融資渠道會進一步受限,將不得不得尋求境外等其它融資渠道。
(四)禁止結構化發債行為
1、結構化發債本身是一種自融行為,具體指2017-2018年去杠桿和強監管的背景下,部分市場主體通過債券市場融資較為困難的情況下出現的一種詭異現象,其本質是發行人等為提高債券發行成功率而自行或通過其它方式認購部分自身發行的債券。結果上看,結構化發債等自融行為來使得債券的票面利率不再能夠真實反映市場定價情況,且把融資鏈條拉長、破壞了直接融資的“直接”屬性。
2、實際上,2021年2月26日證監會發布的《公司債券發行與交易管理辦法》便在“發行人和承銷機構不得操縱發行定價、向投資者提供財務資助”基礎上明確“嚴禁發行人的結構化發債等自融行為”。
3、進一步往前,2020年11月13日交易商協會發布的《關于進一步加強債務融資工具發行業務規范有關事項的通知》(中市協發〔2020〕154 號)亦對結構化發債等發行人自融行為進行規范,具體規定如下:
(1)發行人不得直接認購,或者實際由發行人出資,但通過關聯機構、資管產品等方式間接認購自己發行的債務融資工具。
(2)主承銷商、承銷商、投資人等不得蓄意協助發行人從事上述行為。
(五)加強投資者適當性管理,嚴禁私募債變相公開發行等“偽私募”行為
意見明確提出嚴禁通過拆分發行、降低投資者準入門檻等方式變相公開發行,從嚴懲處各種形式的降低投資者準入門檻、突破非公開發行管理等違法違規行為。特別指出應防范以規避公開發行管理和投資者適當性要求為目的、實質上將低信用高風險的債券出售給風險識別與承擔能力較弱投資者的違法違規行為。
具體看,“偽私募”是指將私募債券面向不特定的投資者發行,混淆普通投資者與合格投資者的適當性管理。目前金融市場存在大量名為“私募”實為“公募”的各類產品,以債券和各類資管產品最為明顯,而很多非法集資案件實質上屬于非法公開發行證券(即投資者人數突破了200人的限制)。
(六)更加重視防范化解債市風險,特別提及維護好地方金融生態
意見提出要把主動防范化解債市風險放在更加重要的位置,筑牢市場準入、早期干預和處置退出三道防線,健全風險監測預警機制。這意味著政策部門對債市的監管會明顯加強,貫穿于各個環節。
在遼寧華晨和河南永煤事件之后,“逃廢債”行為受到市場關注和批評,導致部分地區的融資環境急劇惡化,地方生態遭到很大程度破壞。為此意見提出要強化屬地風險處置責任、建立良好的地方金融生態和信用環境,嚴肅查處惡意轉移資產、挪用發行資金等各類違法違規行為,嚴懲逃廢債行為,禁止企業借債務重組和破產之機“甩包袱”“卸擔子”。
(七)降低短債占比和商業銀行持債占比
1、意見提出要合理控制短期債券滾動續接產生的再融資風險,逐步提高中長期債券發行占比,這意味著短融、超短融等短期限債券后續可能會要求更嚴格甚至受限。
2、意見提出要“降低商業銀行持債占比”,不過這個提法和高收益債券放在一起,應該是特指商業銀行要降低高收益債的占比。
(八)關注三個鼓勵性事項
意見除支持并鼓勵銀行辦理債券交易的資金結算、支各級托管機構規范發展債券擔保品管理業務外,還提出三個鼓勵事項。
1、鼓勵高收益債、雙創債券和綠色債券
(1)意見特別提出要探索規范發展資產證券化、高收益債產品,穩步培育和拓展高收益債投資者群體(降低商業銀行持債占比),研究探索金融機構開展高收益債券柜臺業務試點。
高收益債是指低評級、收益率較高的或折價較多的債券。國際上一般指投機級債券,即指市場評級在BBB-(標普)或Baa3(穆迪)及以下的債券。我國通常將收益率高于8%的債券定義為高收益債。高收益債是債券市場的有效組成部分,有助于豐富投資品種、提升市場定價水平、滿足合格投資者配置需求。
(2)意見提出要擴大“雙創”債券、綠色債券發行規模。
2、提高柜臺市場發售比例、試點發展區域債券市場
(1)意見明確提出要增加政策性金融債等債券在柜臺市場的發售比例。
(2)探索在在區域交易平臺試點發展面向本地發行人和合格機構投資者的區域債券市場。當然這里的區域交易平臺需要滿足一定條件,且定位于當地。
3、推動債市高水平開放
(1)統一債市境外機構投資者準入和資金跨境管理,優先引進境外中長期投資者。
(2)針對境外發行人,完善會計、審計和募集資金使用管理等各方面的配套政策。
(3)推動更多符合條件的境外評級機構開展境內業務,支持本土評級機構積極參與國際評級業務。
(九)關注四個禁止性事項
除前面的禁止結構化發債行為、禁止企業借債務重組和破產之機“甩包袱”“卸擔子”外,意見還提出禁止出借債券賬戶以及任何形式的利益輸送、內幕交易、規避內控或監管,禁止為他人規避內控或監管提供便利等。
三、弱化注冊與發行環節外部評級硬性要求,強化債市評級統一監管與規范
信用評級行業近期也是動作頗多。2021年8月6日,一行兩會、發改委、財政部聯合發布的《關于促進債券市場信用評級行業健康發展的通知》已經對債市評級問題進行了規范。《關于推動公司信用類債券市場改革開放高質量發展的指導意見》則進一步明確:
(一)加強對跟蹤評級滯后、大跨度級別調整、更換評級機構后上調評級等行為的監管約束。對存在級別競爭、買賣評級等違法違規行為,加大處罰和市場退出力度。
(二)構建以違約率為核心的評級質量驗證方法體系,推動形成有區分度的評級標準體系。
(三)降低外部評級依賴,在提升投資機構內部評級能力的基礎上,逐步弱化和取消行政強制評級要求。鼓勵發行人選擇開展主動評級或投資人付費評級,發揮雙評級、多評級以及不同模式評級的交叉驗證作用。
目前交易商協會和證監會均已取消了注冊環節評級報告要件要求、發行環節債項評級要求。例如,
2021年1月29日,交易商協會發布《關于<非金融企業債務融資工具公開發行注冊文件表格體系(2020版)>有關事項的補充通知》,明確債務融資工具注冊環節取消信用評級報告的要件要求。2021年2月26日(周五),證監會發布的《公司債券發行與交易管理辦法》刪除了“公開發行公司債券,應當委托具有從事證券業務資格的資信評級機構進行信用評級”和“普通投資者參與公募公司債券的評級要求(以前普通投資者只能認購AAA級公募公司債券)”。
此外2021年8月11日,央行發布11號公告,要求試點期間非金融企業發行債務融資工具暫時停止適用《銀行間債券市場非金融企業債務融資工具管理辦法》(中國人民銀行令〔2008〕第1號,以下簡稱《管理辦法》)第九條的規定(即“企業發行債務融資工具應由在中國境內注冊且具備債券評級資質的評級機構進行信用評級”)。
四、公司信用類債券信息披露已一統
2020年12月25日,央行、發改委和證監會聯合發布的《公司信用類債券信息披露管理辦法》對公司信用類債券信息披露問題進行了統一規范,并明確公司信用類債券監督管理機構或市場自律組織對債券發行的注冊或備案,不代表對債券的投資價值作出任何評價,也不表明對債券的投資風險作出任何判斷。
(一)企業信息披露
1、企業董事、高管應對債券發行文件和定期報告簽署書面確認意見,監事會應當提出書面審核意見、監事應當簽署書面確認意見。
2、企業應當設置信息披露事務負責人。
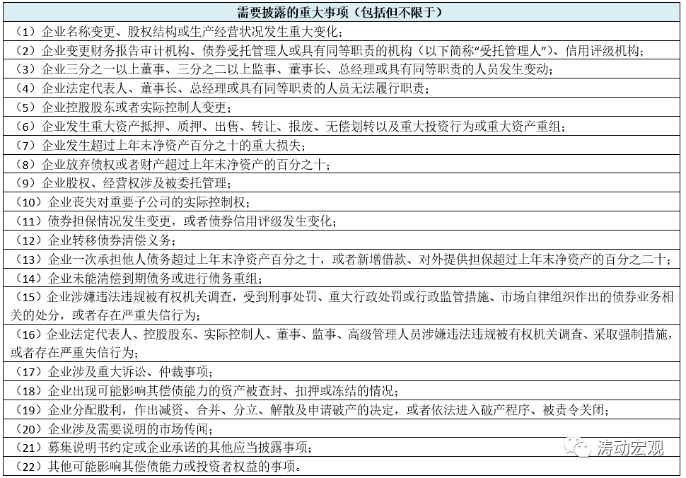
3、企業發行債券前,應當于發行前至少披露(1)企業最近三年經審計的財務報告及最近一期會計報表;(2)募集說明書;(3)信用評級報告(如有),
4、應當披露募集資金使用的合規性、使用主體及使用金額,且應當在投資者繳款截止日后一個工作日(交易日)內公告債券發行結果。
5、債券同時在境內境外公開發行、交易的,其信息披露義務人在境外披露的信息,應當在境內同時披露。
6、應當披露重大事項的起因、目前的狀態和可能產生的影響,且應在兩個工作日(交易日)內披露。披露的時點為以下任一情形:(1)重大事項形成決議時;
(2)簽署意向書或協議時;
(3)董監高或具有同等職責的人員知悉該重大事項發生時;
(4)收到相關主管部門關于重大事項的決定或通知時。

7、為債券提供擔保的機構應當在每個會計年度結束之日起四個月內披露上一年財務報告。 為債券提供擔保的機構發生可能影響其代償能力的重大事項時,應當及時披露重大事項并說明事項的起因、目前的狀態和可能產生的影響。
8、強化對發行人重大資產重組、資產抵押質押、股權變動及違約處置進展等重要信息的披露。
(二)中介機構與監管
1、強化中介機構的信息披露責任,這里的中介機構包括但不限于債券承銷機構、信用評級機構、會計師事務所、律師事務所、資產評估機構、受托管理人等。央行、發改委和證監會分工負責債券信息披露的監督管理,證監會對公司信用類債券信息披露違法違規行為進行認定和行政處罰、開展債市統一執法工作。
2、未按照規定履行信息披露義務或所披露信息存在虛假記載、誤導性陳述或重大遺漏,給債券投資者造成損失的,應當依法承擔賠償責任。企業的控股股東、實控人、董監高和其他直接責任人員,以及承銷機構及其直接責任人員,應當依法與企業承擔連帶賠償責任,但是能夠證明自己沒有過錯的除外。
3、證券服務機構制作、出具的文件有虛假記載、誤導性陳述或重大遺漏,給他人造成損失的,應當依法與委托人承擔連帶賠償責任,但是能證明自己沒有過錯的除外。
4、配合司法機關按照《中華人民共和國刑法修正案(十一)》,嚴懲涉及公司信用類債券的違法行為。
注:文章為作者獨立觀點,不代表資產界立場。
題圖來自 Pexels,基于 CC0 協議
本文由“任博宏觀倫道”投稿資產界,并經資產界編輯發布。版權歸原作者所有,未經授權,請勿轉載,謝謝!
原標題: 債市大一統時代來臨

任博宏觀倫道 











