鐺煮山川,粟藏世界,有明月清風知此音。呵呵笑,笑釀成白酒,散盡黃金。
作者:債券民工在路上
來源:債券民工(ID:zhaiquanmg)
根據山東勝通集團股份有限公司(以下簡稱“山東勝通集團”)于2021年5月14日披露的公告文件,中國證監會已經對公司下發行政處罰和市場禁入事先告知書,主要原因是公司“涉嫌財務造假、導致債券信息披露文件存在虛假記載”。

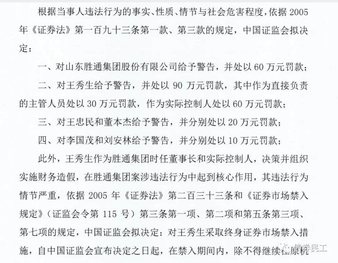
從公開披露的文件內容看,山東勝通集團的財務造假方式包括兩方面:制作虛假財務賬套等方式虛增收入、成本和利潤;直接修改2016年度、2017年度經審計后的合并會計報表 的方式虛增利潤。中國證監會對山東勝通集團給予警告并罰款,對相關負責人給予警告并罰款,對山東勝通集團董事長和實際控制人給予終身證券市場禁入措施。

需要關注的是,山東勝通集團2014年度-2017年度財務報告的審計機構均為中天運會計師事務所(特殊普通合伙),2018 年度-2020年度的財務報告均未出具。此次中國證監會對山東勝通集團的行政處罰,確認了財務造假的事實,有可能觸發后續對審計機構的調查以及處罰。
在此之前的2021年4月7日,交易商協會已經對山東勝通集團對啟動自律調查,主要原因是“財務信息披露不真實、重大事項披露不及時”。其中最關鍵的是財務信息披露不真實,可能會涉嫌財務造假等問題。

山東勝通集團業務范圍包括金屬制品、新材料、化工、房地產四大產業板塊,最高主體信用評級為AA+(大公國際),曾發行過多只中期票據、短期融資券、小公募公司債券、私募債券等債券產品。2019年3月15日,山東勝通集團首次發生債券違約,目前公司存續債券違約金額55.50億元,違約債券只數9只,最新主體信用評級為C。

此次對山東勝通集團的自律調查,是交易商協會繼2月20日對山東如意科技集團有限公司、成都市青白江區國有資產投資經營有限公司、海安城市動遷改造有限公司、江蘇海州發展集團有限公司和杭州余杭經濟開發建設有限公司等5家企業進行自律處分后,再次對債券發行人啟動自律調查。
注:文章為作者獨立觀點,不代表資產界立場。
題圖來自 Pexels,基于 CC0 協議
本文由“債券民工”投稿資產界,并經資產界編輯發布。版權歸原作者所有,未經授權,請勿轉載,謝謝!

債券民工 











