鐺煮山川,粟藏世界,有明月清風知此音。呵呵笑,笑釀成白酒,散盡黃金。
作者:債券民工在路上
來源:債券民工(ID:zhaiquanmg)
最近信用債券市場上的大瓜真的是太多了。債券民工在查閱發行人公告的時候發現,根據聯合資信2021年5月28日出具的評級報告,山東航空股份有限公司(以下簡稱“山東航空”)的主體信用評級由AAA直接下調至AA!

山東航空本次主體信用評級下調的原因主要是經營大幅虧損、所有者權益大幅下降和債務負擔重。根據山東航空的2020年審計報告,山東航空2020年營業收入較2019年下降了44.53%,毛利率為-27%;所有者權益下降的主要原因是因為執行了新租賃準則并且受到2020年度虧損等原因的影響。

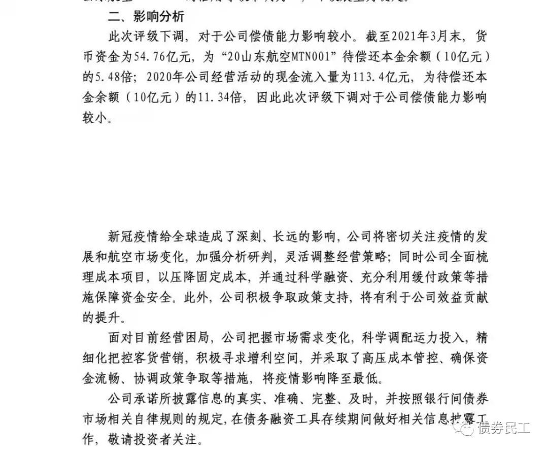
山東航空于2021年5月31日披露了上述聯合資信的評級下調報告,并于6月2日披露了評級下調公告,確認此次評級下調對公司償債能力影響較小,公司有較為充足的貨幣資金償還“20山東航空MTN001”。

根據公開信息,山東航空的控股股東和實際控制人是山東航空集團有限公司,而山東航空集團有限公司的第一大股東是中國國際航空股份有限公司。中國國際航空股份有限公司同時還是山東航空的第二大股東。

根據wind資訊的企業性質分類,山東航空被界定為中央國有企業,主要原因可能是中國國際航空股份有限公司的持股。

根據公開信息,山東航空于2020年3月18日首次取得聯合資信AAA主體信用評級,并分別于2020年5月29日、2020年9月17日取得AAA主體信用評級。山東航空最新的評級就是2021年5月28日主體評級下調至AA。

山東航空目前存續的債券為“20山東航空MTN001”,存續債券金額為10億元,債券到期日為2023年4月24日。“20山東航空MTN001”的債券期限為3年,發行票面利率為2.99%,還是非常低的,在一定程度上反應了投資者對公司的認可。
目前從公開渠道查詢來看,山東航空暫無重大的負面輿情。整體來看,山東航空2020年財務數據的波動主要是受疫情和新會計政策影響。債券民工將持續關注山東航空主體信用評級下調的后續進展情況。
注:文章為作者獨立觀點,不代表資產界立場。
題圖來自 Pexels,基于 CC0 協議
本文由“債券民工”投稿資產界,并經資產界編輯發布。版權歸原作者所有,未經授權,請勿轉載,謝謝!
原標題: 發生了什么?AAA國企評級下調至AA!

債券民工 











