金融與科技知識服務平臺,提供研究 + 咨詢 + 品牌 + 培訓 + 傳播等服務,目前已經服務超過300家機構;更多精彩內容請登陸網站:01caijing.com。
作者:袁荃荃
來源:中證鵬元評級
"主要內容
本文從定位重塑、模式升級、產業布局、資產運營、資本運作、深化改革等多個方面入手,探討城投 “十五五”規劃思路與重點。
(1)定位重塑:城投進行定位重塑應把握三個重點。一是,定位重塑的主導者為地方政府,而非城投本身;二是,定位重塑的核心是分化+升級;三是,定位重塑應以服務地方經濟發展為起點和落腳點。
(2)模式升級:“十五五”規劃時期,城投的運作應從圍繞“基礎設施投融資建設”這一核心轉變為圍繞“資產盤活”和“運營服務”兩大核心,并圍繞兩大核心重新構建適合自身的發展驅動模式。
(3)產業布局:城投應進一步增強自身的金融資源調配能力,為產業布局和產業發展提供更加充足的金融支持;同時,產業布局要緊跟國家戰略方向,著力聚焦新消費、新科技、新基建、新資源;另外,一定要充分貼合當地實際、發揮比較優勢、彰顯地域特色。
(4)資產運營:城投應在三個方面重點發力,一是盡最大可能豐富資產盤活手段,如變廢/閑為寶、PPP+特許經營、“無中生有”等;二是通過完善機制、提高團隊專業度、運用科技手段等方式,切實提高資產運營水平,三是打通資產證券化路徑。
(5)資本運作:“十五五”規劃時期,城投應積極開展資本投資,力推產融結合,并著力打造自身上市平臺,切實推動自身的市場化/產業化轉型,并助力自身實現經營業務的外延式發展和跨越式增長。
(6)深化改革:城投應前瞻思考、主動謀劃并積極啟動新一輪深化改革,通過完善內控管理機制、提升組織效能、加強能力建設,將自身塑造成為更富活力、更高效率、更可持續的國企有機生命體。
此外,“十五五”規劃時期,城投在風險管理上一定要樹立全局觀,規劃編制階段就應思慮周全、做足預案,從而確保規劃實施階段能切實平衡好安全與發展。
"
在即將收官的“十四五”期間,城投公司作為城市建設發展的骨干力量,在完善城市功能、改善民生福祉、推動區域產業升級等方面發揮了重大積極作用;但與此同時,城投公司的發展也面臨日益嚴峻的外部形勢,因其承建大量低收益、無收益項目,比如路橋、場館、管網等,債務負擔日益沉重,甚至已經對地方財政金融體系產生較大威脅,導致監管層不得不對其融資進行嚴格約束,而融資收緊又使其難以獲取更多“發展資本”去推動自身轉型發展。這種背景之下,該如何應對債務困局、融資難題,并深化轉型、謀定長遠,已經成為各城投公司迫切需要思考清楚的問題,同時也是其在“十五五”規劃編制過程中必須理清解決思路的重難點問題。鑒于此,本文將從定位重塑、模式升級、產業布局、資產運營、資本運作、深化改革等多個方面入手,探討城投(指“泛城投”,除了包括狹義城投,還包括產投、金控等各類轉型城投,以下均簡稱“城投”)“十五五”規劃思路與重點,希望能幫助城投在下一個五年取得更顯著的發展成效。
一、定位重塑
多個監管文件將“2027年6月末”一再確認為“退平臺”最后時限,受此影響,城投的市場化轉型必將進一步提速,并于“十五五”規劃時期進入真正的攻堅階段。因此,各地都應盡快對轄區內城投的職能定位進行重塑,確保各家城投擁有清晰的、顯著差異化的、與區域發展總體戰略規劃高度協同的職能定位,并在此基礎上盡快理清自身的轉型發展思路,完成“十五五”規劃編制。具體來看,城投進行定位重塑應把握以下三個重點:
首先,對城投進行定位重塑的主導者為地方政府,而非城投本身。原因在于:地方政府掌握著國有資產資源的“總盤子”,對區域內各家城投承擔何種職能、選擇哪個轉型方向、匹配哪些資產資源等擁有決策權。從實操層面來看,本文建議地方政府應首先對區域內城投行業的發展進行整體規劃,秉承全面、科學、嚴謹的原則對不同城投給予差異化的定位,確定好轉型方向并匹配好相應的資產資源,之后再由各家城投制定個體層面的“十五五”規劃。
其次,定位重塑的核心是分化+升級。以往,城投的職能定位基本上都集中于基礎設施投融資建設;進入“十五五”規劃時期,城投的職能定位必然分化,而且要在分化的基礎上進一步升級。比如,以水電氣熱供應、環境衛生、垃圾處理等為主業的城投,可將定位升級為民生服務商,并將業務觸角延伸到社區生活服務的更多層面,如社區養老、家政、餐飲、家庭教育等;以工程施工建設為主業的城投,可定位升級為城市運營商,運用市場化手段破解治理難題,用智慧科技重構城市基因;以園區開發運營為主業的城投,可定位為產業投資商,突破“招商引資+出租物業”的傳統模式,并通過參與股權投資、實業投資及產業基金管理等方式介入相關產業領域,著力培育產業集群、推動產業升級;以金融投資與服務為主業的城投,可定位為資本運營商,通過資本運作、投融資管理、資產重組等方式,實現國有資產增值、提升國有資本效益。
最后,定位重塑應以服務地方經濟發展為起點和落腳點。與普通國企相比,城投與地方政府之間的關聯更為緊密,其整體運作更需要與政府的戰略意圖和發展規劃協同,因此,在進行城投的定位重塑時,要特別注意:始終以服務地方經濟發展作為起點和落腳點,并在規劃編制階段理清幾個關鍵問題:(1)如何在發展過程中更好地與政府戰略規劃協同;(2)如何高質量地承擔政府賦予的核心職能;(3)如何運用好政府匹配的資產資源去創造增量收益。以產業投資商為例,在規劃編制階段就應清晰擘畫園區整體運營藍圖,前瞻性構建園區產業體系,確保“主導產業清晰、配套產業完善、服務產業齊全”,并圍繞產業培育主攻方向制定入駐企業篩選標準,避免在招商引資階段急功近利,引入與園區產業體系弱相關甚至不相關的行業企業,從而能幫助園區乃至整個區域更好地培育產業集群、促進產業升級。

需要注意的是,各地在推動城投轉型的早期實踐中,普遍存在一定的“規模情結”,也即習慣性地把不同種類、不同屬性的資產整合進一個主體,打造出的新主體在資產規模上可能達到數百億甚至上千億,希望以此實現更強實力和更高資質,但這種操作方式很容易導致新主體定位模糊、職能混雜。為避免出現這種情況,本文建議:各地應根據政府所持資產資源的體量大小、種類多元化程度等,對區域內城投的定位重塑實施差異化策略(見圖1)。若資產資源體量巨大且種類非常多元(第1象限),則建議將資產資源分成若干大類,并據此分別打造不同定位的新主體,比如民生服務商、城市運營商、產業投資商、資本運營商等;若資產資源體量較大但種類較為單一(第2象限),或者是資產資源體量較小(無論種類是否多元,也即第3、4象限),本文都建議根據核心資產資源的類型和屬性,集中打造一個新主體并為其匹配鮮明的定位。比如,某家城投的核心資產資源為產業園區,可將自身定位為產業投資商。“十五五”規劃期間,應深耕園區開發運營并由此創造更多的市場化收入,盡可能避免出現主要收入不來源于園區開發運營、收入結構與產業投資商定位完全不符的情況。
二、模式升級
城投的運作模式在發展進程中經歷了多次演變:最早時候,城投主要承擔政府融資職能,背靠政府信用對外籌資并投向基建項目、市政工程,很少涉及實體運作;之后,受地方債務風險持續加劇影響,監管部門密集推出相關政策以剝離城投的政府融資職能,并要求其理清與政府之間的關系,且不得通過任何形式新增隱債,這一階段城投的職能定位仍為基建投融資建設主體,但在承接政府項目時必須確保實施模式滿足“不新增隱債”、“政府支出責任納入預算”且“合作程序嚴格規范”的要求,堅決避免不合法不合規的帶資承包;進入化債攻堅期后,城投所面臨的監管環境進一步趨嚴趨緊,新增融資受限疊加限時退平臺的雙重壓力倒逼城投加速推進轉型,繼續通過大規模舉債、大手筆基建投資來驅動自身發展已經很難行得通,這就要求其運作模式必須隨之升級。
具體來看,本文建議:“十五五”規劃時期,城投的運作應從圍繞“基礎設施投融資建設”這一核心轉變為圍繞“資產盤活”和“運營服務”兩大核心,并圍繞兩大核心重新構建適合自身的發展驅動模式。
資產盤活方面:經過多年的基建熱潮,各地均積累了較大體量的資產,但部分資產的效能并未被激發,從而變成“低效資產”甚至“沉睡資產”,造成了實質上的國有資產損失。因此,城投應在地方政府的主導之下,當好資產盤活的主力,以專業、科學的方式方法最大程度地挖掘存量資產效能。具體實操層面,建議城投結合自身的資源稟賦、資產質量、資本實力、融資彈性、團隊專業程度等,合理評估“資產盤活”的邊界。若客觀條件不具備、自身能力不成熟,則建議僅做基礎盤活,不擴大投資;相反可以通過改擴建、加層等擴大投資的方式進行更高階的盤活。比如老舊廠房類資產,可以結合主客觀條件,選擇僅通過簡單內部裝修、功能重新定位、提高出租率和租金水平等方式實現盤活,也可以選擇重新規劃設計、大規模改擴建,提高建筑面積和使用效率,進而在實現存量盤活的同時進一步撬動投資增量,進一步增強自身規模優勢和收益能力。
運營服務方面:很多城投都擁有產業園區、廠房、寫字樓等空間類資產資源,以往通常是以出租、收租的方式來創造收益,但進入“十五五”規劃時期之后,城投對此類空間類資產資源必須要進一步強化運營、完善服務,并探索通過更多元的方式去合規提升收益水平。除了最基礎的出租,還應圍繞產業發展、技術支撐、生活配套等方面提供更多延伸服務,同時在條件成熟的前提下,在入駐企業中篩選合適的項目進行投資,比如開展財務性投資以賺取利息收入或股息、紅利等,再比如開展產業投資以孵化產業、培育產業集群。具體實操來看,團隊配置及專業度的差異將決定空間類資產資源運營服務的最終邊界。以園區為例,若搭建了專業的招商引資團隊、完善的配套服務團隊、高素養的投資團隊,則其可在園區運營之外,通過股權投資、產業基金管理等方式開展產業孵化培育,以獲取一定的投資收益并推動區域產業升級;若未搭建高素養的投資團隊,僅有招商引資團隊、配套服務團隊,則建議聚焦園區運營,通過收取租金、提供更多有償的延伸服務來獲得收益;若僅僅搭建了招商引資團隊,則需要委托配套服務團隊來補齊服務缺口,這種情況下僅承擔“房東”角色,收入來源也僅局限于租金,本文非常不推薦這種模式,因為其僅僅發揮了園區的空間屬性,卻“浪費”了產業載體的屬性,不利于城投自身的長遠發展。
綜上可知,“十五五”規劃時期城投的運作應緊緊圍繞“資產盤活”和“運營服務”兩大核心,并在此基礎上進一步擴大投資、孵化產業,最終實現城投綜合實力越來越強和區域經濟財政實力越來越強的良性循環。
三、產業布局
自“35號文”及其“補丁”文件陸續出臺后,各地都在積極推進城投轉型,尤其是產業化轉型。短期目標是打造出滿足“產業類主體”要求的新國企平臺,幫助順利突破新增融資限制;長期目標是由新國企平臺發揮其在產業引領、孵化、培育的積極作用,助力區域產業升級和經濟增長。因此,城投的“十五五”規劃編制應秉承高起點、高標準、高水平的原則,一定要站在更長遠的戰略目光去重點謀劃產業布局,而非僅僅聚焦短期的融資突破,從而幫助自身實現真正的產業化轉型,同時更好地發揮對所屬區域的產業引領作用。那么,從城投的角度來看,如何才能做好產業布局呢?具體而言,本文建議:
一方面,城投應進一步增強自身的金融資源調配能力,為產業布局和產業發展提供更加充足的金融支持。這一過程中,城投所發揮的核心作用是“以融助產”,也即以金融的手段和工具(如融資、擔保、投資、保險、證券化等)去帶動區域內城市建設水平和產業發展水平的雙提升,從而最終實現城市與產業融合發展的目標。在這一過程中,城投不僅通過城市更新、服務配套完善等,切實推動城市建設水平的升級,提升城市對產業的承載能力;還要錨定發展產業經濟的長期目標,著力打破空間運營的固有模式,將運營思路從傳統的“出租+收租”跨越到產業孵化培育,讓空間類資產資源發揮更大效能。
另一方面,城投在產業布局上要緊跟國家戰略方向,建議果斷避開傳統落后的題材,著力聚焦四大領域——新消費、新科技、新基建、新資源(見表1);另外,各地支柱產業迥異,產業發展程度參差不齊,故城投在進行產業布局規劃時,一定要在符合國家重要戰略導向的基礎上,充分貼合當地實際、發揮比較優勢、彰顯地域特色。換言之,產業布局應在滿足“市場導向性”、“科技依托性”、“空間集聚效應”、“生態可持續性”、“靈活性與適應性”等普適標準的同時,具備鮮明的地方特色與地域優勢。具體實操層面,建議城投扎實做好以下三點:(1)全面摸排家底,明確優勢與短板,立足資源稟賦、區位條件、產業基礎、人才資源、文化特色等布局產業,避免盲目跟風。比如,近年來AI風頭正盛,各地蜂擁而上,有的地方想要依托車企、大力發展自動駕駛,但核心算法、傳感器等關鍵部件都高度依賴外部供應,這很可能會影響到產業鏈的穩定性與韌性,尤其是外部市場環境發生惡化時,大概率會拖累上下游企業的正常運營;(2)聚焦“人無我有、人有我優”的細分賽道,做強“鏈主”企業,延鏈補鏈強鏈,打造高效協同的產業集群;(3)充分挖掘文化、生態等的獨特價值,爭取打造出差異化IP與品牌(文旅、地方特產等)。

四、資產運營
“十五五”規劃時期,資產運營將成為城投總體運作中的一大核心任務。從規劃角度看,城投在資產運營上應在三個方面重點發力:一是盡最大可能豐富資產盤活手段;二是切實提高資產運營水平;三是打通資產證券化路徑。
盤活手段方面,不應局限于租賃/承包、出售等傳統方式,建議進一步推動實施更多創新模式。具體包括以下幾類模式:(1)變廢/閑為寶:核心是升級改造+功能轉型,也即通過定位調整、改建提升等操作,實現存量資產的再次煥新與潛能釋放,比如將老舊廠房改造為創新產業園區、將閑置幼兒園改造為托老中心;(2)PPP+特許經營:核心是吸引社會資本參與投資、建設和運營,實現風險共擔、利益共享,適合兼具公益性與收益性的項目,如水電氣熱等公用事業類項目、特色街區有機更新類項目;(3)“無中生有”:核心是樹立“一切資源均可變資產”的理念,尤其是將一些品牌商標、數據信息、未來收益權等資源通過授權、交易等途徑實現價值轉化。此外,對于具備穩定現金流生成能力的優質資產,如軌道交通、收費公路、保障性租賃住房等,可通過發行REITs、ABS等將資產轉化為可交易的證券,實現資產的快速變現和融資。
提高運營水平方面,建議重點做好以下幾項工作:(1)制定完善的資產運營管理機制,內容至少涵蓋資產日常管理、租賃管理、定價管理、收益分配、風險防控等方面,確保資產運營的規范化、標準化;(2)組建專門的資產運營團隊,可嘗試通過股權轉讓、增資擴股等方式引入戰略投資者、社會資本方或專業機構,以股權多元化有效撬動外部資源、高效引進管理經驗,提高資產運營的專業度:(3)運用智能化、數字化的管理工具和技術,建立資產動態管理數據庫,及時跟蹤資產的新增、變更、使用、處置、收益等情況,為資產運營決策提供充分的數據支撐。
打通資產證券化層面,建議重點做好以下幾項工作:(1)通過反向收購,借助上市公司平臺實現資產證券化,盤活區域土地、閑置廠房等存量資源。典型案例是唐山控股發展集團(簡稱“唐控集團”)收購康達新材,其通過全資子公司唐山金控產業孵化器集團有限公司(名稱已變更為“唐控產發”),于2018年11月協議收購了康達新材(002669.SZ)26%的股權,成為該上市公司的控股股東;收購完成后,唐控集團將旗下優質資產通過資本運作注入康達新材,使其成為上市公司的子公司,從而實現自身的間接上市;受益于此,唐控集團乃至整個唐山地區得以有效盤活存量的閑置土地、廠房等資源,將其順利轉型為高端制造產業集群載體,實現了國有資產的保值增值。(2)通過搭建REITs平臺,打通“投融管退”閉環。核心是培育能產生穩定現金流的優質資產,并以此作為標的基礎設施項目發行REITs,作為原始權益人的城投隨之實現退出,之后可將回收資金用于再投資,最終形成資源、資金、資產、資本的“四資閉環”。典型案例是上海城投寬庭保租房REIT,其于2023年12月發行上市,原始權益人為上海城投房屋租賃有限公司(上市公司“城投控股”全資子公司),基礎設施資產為兩大租賃住房項目——光華社區和江灣社區;截至2025年上半年,該REIT的年化現金流分派率4.19%,市值42.72億,而且其又于2025年8月進行擴募,新購入兩個保租房項目——浦江社區、九星社區,進一步幫助REITs平臺取得了豐沛的內生增長動力;此外,城投寬庭REIT未來還將不局限于以“新建資產”方式擴募,還將通過“存量改建”來挖掘擴募資產,這對于盤活存量國有資產、提升資產運營效益大有裨益。
五、資本運作
“十五五”規劃時期,城投務必發力資本運作,切實推動自身的市場化/產業化轉型,并助力實現經營業務的外延式發展和跨越式增長。具體來看,城投應從以下幾個方面入手:
(1)開展資本投資,取得資本回報,豐富收益來源:核心是建立專門的、專業的投資團隊,完善投資決策機制,通過股權投資、基金投資等權益性投資的方式來實現資本增值、獲取投資收益。比如,合肥建投通過結構化產品參與京東方定增,累計實現127.6億元的凈收益,回報率高達343%;再比如,青島城投集團旗下的創投公司自成立以來專注于集成電路、新能源兩大賽道,基金投資的IRR超過35%,已發展成為青島當地管理規模最大、投資收益最高的基金公司。
(2)力推產融結合,通過成立財務公司、參股銀行、創設基金等方式服務實體產業,幫助相關產業企業降低融資成本、拓展發展資本,同時助力區域產業集群的培育、產業布局的優化和產業競爭力的提升。比如,杭州城投出資創設百億產業基金,其中80%的資金投向成熟穩定的項目以“保收益”,20%的資金押注戰略性新興產業以“搏未來”。在平衡穩健的“二八”投資策略的引領下,其不僅與杭州市各大上市公司合作進行產業鏈上下游投資,還非常注重對有潛力的科研成果和創新賽道進行戰略投資,如智譜華章、共道科技、熾橙科技等,成功助力了杭州產業經濟的高質量發展和城市能級的提升。
(3)通過分拆優質資產上市、并購上市公司、自主培育上市公司等方式打造上市平臺,助力城投實現市場化收入增量、培育壯大產業生態。比如,亦莊投控入主麥克奧迪(300341.SZ)。作為亦莊投控旗下唯一的上市平臺,麥克奧迪擁有三大核心業務板塊——AI醫療、智慧光學、智能電氣,因此,控股麥克奧迪短期內能幫助亦莊投控提升市場化收入占比,2022-2024年來自于科技產業投資板塊的收入均值約為15億元,收入占比均值約為17%,有利于其實現新增融資突破;中長期來看,控股麥克奧迪能幫助亦莊投資更順利地實施其在高端制造業和生物醫藥行業的戰略布局,從而進一步助力其所屬的北京經開區進一步推動光學與高端制造產業集群的發展壯大。
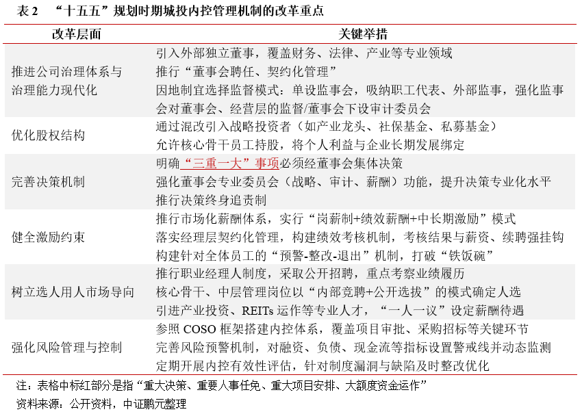
六、深化改革
2025年是國企改革深化提升行動的收官之年,各地都在全力沖刺各項重點改革任務。作為地方國企中最特殊的一類,城投在“十五五”即將開局的背景下應前瞻思考、主動謀劃并積極啟動新一輪深化改革,以全方位、深層次的制度創新將自身塑造成為更富活力、更高效率、更可持續的國企有機生命體。
具體來看,本文認為深化改革的重點包括三個方面:一是完善內控管理機制。核心是推進公司治理體系與治理能力現代化,優化股權結構,完善決策機制,健全激勵約束,樹立選人用人鮮明市場導向,強化風險管理與控制,切實構建起科學完善的法人治理機制、選人用人機制、薪酬激勵機制、風險管理機制。

二是提升組織效能。不僅要秉承“先立后破、循序漸進”的原則,逐步推動并實現經營性與公益性的有效分離,還要著力構建市場化、集團型的企業運作體系(見表3)。

三是加強能力建設。除了前述提到的資產運營能力、資本運作能力,“十五五”規劃期間還應著力提升市場化經營能力、政策承接落地能力、數字化能力。其中,市場化經營能力高度依賴于定位重塑、業務布局、內部管理等方面的水準,前述章節已有詳細闡述,此處不再贅述;政策承接落地能力方面,最核心的是強化向上爭取資源的能力,一定要敢于主動對接政府部門,爭取更多政策、資金及土地等要素支持,為項目落地創造更成熟齊備的外部條件,同時還要完善內部管理與協同機制,并構建針對外部服務資源的整合運用機制,以提升項目落地的效率和成功概率;數字化能力方面,核心是系統性布局,需要從戰略規劃、基礎設施、業務融合、數據治理、組織保障等諸多環節進行探索與實踐(見表4),“十五五”規劃時期堅決不能繼續停留在概念層面,應邁出實質性步伐、取得實質性成效。

以上部分從六個維度詳細介紹了城投“十五五”規劃思路與重點,最后本文還將圍繞風險防范對城投“十五五”規劃做幾點提示。具體來看,城投應重點警惕以下五大風險:一是債務風險,比如短期債務占比過高帶來的潛在流動性危機、不當的業務模式引發的隱債新增風險、市場化收益不足導致的償債能力弱化等;二是市場風險,比如盲目的非相關多元化帶來的經營風險新增、跟風布局戰新產業導致激烈的同質化競爭等;三是投資風險,主要包括因前期論證不充分、團隊專業能力缺失、合作方篩選失誤等導致的投資失敗;四是管理風險,比如子公司數量眾多及跨產業跨地域運作的管理缺位、內部激勵機制不健全導致的人才流失、監督機制浮于表面導致的治理漏洞等;五是政策風險,比如城投融資監管進一步趨嚴趨緊、化債支持政策到期后不再追加等。本文建議:對于風險管理,城投一定要樹立全局觀,規劃編制階段就應思慮周全、做足預案,從而確保規劃實施階段能切實平衡好安全與發展。
作者|袁荃荃
部門|中證鵬元 研究發展部
注:文章為作者獨立觀點,不代表資產界立場。
題圖來自 Pexels,基于 CC0 協議
本文由“中證鵬元評級”投稿資產界,并經資產界編輯發布。版權歸原作者所有,未經授權,請勿轉載,謝謝!
原標題: 一文讀懂城投“十五五”規劃思路與重點!

中證鵬元評級 











