最及時的信用債違約訊息,最犀利的債務危機剖析
作者:王彬
來源:負險不彬
目 錄 |
一、標的資產范圍的拓展 |
(一)圖解不良資產譜系 |
(二)新規則下重點條文 |
二、不良資產傳統業務類型 |
(一)催收 |
(二)法律追索 |
(三)民事訴訟 |
(四)抵質押物處置 |
(五)收購轉讓業務 |
1、不良資產收購轉讓生態圖 |
2、收購轉讓基本業務邏輯 |
3、股權類不良資產收購轉讓業務 |
4、不良資產跨境轉讓業務 |
5、不良資產收購反委托業務 |
(六)結構化業務 |
(七)債務重組 |
(八)破產重整 |
(九)不良資產證券化 |
(十)債轉股業務 |
(十一)新規則下重點條文 |
三、不良資產輕資本業務類型 |
(一)輕資本業務譜系 |
(二)新規則下重點條文 |
四、業務風控管理要求 |
(一)基本估值方法 |
1、市場法 |
2、收益法 |
3、成本法 |
(二)風險管控要求 |
1、不良資產收儲業務流程管控 |
2、不良資產處置業務流程管控 |
(二)新規則下重點條文 |
2024年11月15日,金融監管總局發布《金融資產管理公司不良資產業務管理辦法》(下稱《辦法》)。《辦法》共設8章70條,包括總則、不良資產收購、不良資產管理、不良資產處置、其他與不良資產相關業務、風險管理、監督管理、附則,對金融資產管理公司主業范圍、業務流程、風險防控、監督管理等進行了規定。《辦法》體現出金融監管總局對于不良資產行業的監管采用業務層面的行為監管模式,對未來不良資產行業規范性的發展將產生較大影響,現結合近幾年政策導向,對不良資產業務譜系進行梳理。
一、標的資產范圍的拓展
(一)圖解不良資產譜系

(二)相關法律法規規定
| 一 | 《金融資產管理公司不良資產業務管理辦法》(金規[2024]17號) |
第六條 金融資產管理公司可以收購以下資產。 (一)金融機構持有的以下資產: 1、風險分類為次級、可疑、損失類的資產; 2、雖未分類為次級、可疑、損失類,但符合《商業銀行金融資產風險分類辦法》定義的重組資產; 3、其他已發生信用減值的資產; 4、已核銷的賬銷案存資產。 (二)非金融機構、地方金融組織通過收購或其他方式持有的本條第(一)項資產。 (三)金融機構處置不良債權形成的資產。 (四)本金、利息已違約,或價值發生明顯貶損的公司信用類債券、金融債券及同業存單。 (五)信托計劃、銀行理財產品、公募基金、保險資管產品、證券公司私募資管產品、基金專戶資管產品等持有的價值發生明顯貶損的對公債權類資產或對應份額。 (六)除上述資產外,非金融機構、地方金融組織所有的,經人民法院或仲裁機構確權的逾期對公債權類資產,以及處置上述債權形成的實物資產、股權資產。 (七)經國家金融監督管理總局認可的其他資產。 本辦法所稱非金融機構指除中央金融管理部門及其派出機構監管的各類金融機構、地方金融監管機構監管的地方金融組織之外的境內企業法人、事業單位、社會團體、非法人組織或其他組織。 本辦法所稱價值明顯貶損是指資產不能保值或為持有者創造價值,且公開市場價格明顯低于債權類資產本金或面值的部分。 | |
| 二 | 《商業銀行金融資產風險分類辦法》(中國銀行保險監督管理委員會、中國人民銀行令[2023]第1號) |
第三章 重組資產風險分類 第十七條 重組資產是指因債務人發生財務困難,為促使債務人償還債務,商業銀行對債務合同作出有利于債務人調整的金融資產,或對債務人現有債務提供再融資,包括借新還舊、新增債務融資等。 對于現有合同賦予債務人自主改變條款或再融資的權利,債務人因財務困難行使該權利的,相關資產也屬于重組資產。 第十九條 合同調整包括以下情形: (一)展期; (二)寬限本息償還計劃; (三)新增或延長寬限期; (四)利息轉為本金; (五)降低利率,使債務人獲得比公允利率更優惠的利率; (六)允許債務人減少本金、利息或相關費用的償付; (七)釋放部分押品,或用質量較差的押品置換現有押品; (八)置換; (九)其他放松合同條款的措施。 | |
| 三 | 《關于引導金融資產管理公司聚焦主業積極參與中小金融機構改革化險的指導意見》(銀保監辦發[2022]62號) |
二、處置盤活存量不良資產 (八)適度拓寬對金融資產的收購范圍。相關金融機構可以將下列風險資產轉讓給資產管理公司:涉及債委會項目;債務人已進入破產程序;本金或利息等權益已逾期90天以上;債務人在公開市場發債已出現違約;因疫情影響延期還本付息后再次出現逾期的資產或相關抵債資產。資產管理公司批量收購前述類型資產的風險權重、操作規程參照不良資產批量收購業務辦理。 | |
| 四 | 《金融資產管理公司開展非金融機構不良資產業務管理辦法》(財金[2015]56號) |
第三條 本辦法所稱非金融機構,指除中國銀行業監督管理委員會、中國證券監督管理委員會、中國保險監督管理委員會監管的各類金融機構之外的境內企業法人、事業單位、社會團體或其他組織。 第四條 本辦法所稱非金融機構不良資產,指非金融機構所有,但不能為其帶來經濟利益,或帶來的經濟利益低于賬面價值,已經發生價值貶損的資產(包括債權類不良資產、股權類不良資產、實物類不良資產),以及各類金融機構作為中間人受托管理其他法人或自然人財產形成的不良資產等其他經監管部門認可的不良資產。 |
二、不良資產傳統業務類型
(一)催收
對不良資產進行自主催收的手段,在不良資產的處置中,自催主要作為外包催收環節的輔助催收措施。為最大限度保全資產品質、控制風險,催收方面在細分客群的基礎上,運用短信、電郵、信函、電話等傳統渠道,結合微信、機器人外呼等新渠道,采取差異化催收流程和策略。對于催收過程中發現的風險信號,通過早期識別、早期介入方式,以提高風險資產的回收效率。主要適用于債權債務關系明了,債務承擔方具有較強還款意愿且有足夠的資產能夠覆蓋其債務。

(二)法律追索
對于逾期風險客戶,符合刑事報案條件的會向公安機關進行報案。不符合刑事條件的,可通過民商事仲裁、民事督促(支付令)、執行公證債權文書、直接向法院申請實現擔保物權的方式,確立債權的合法性,依靠強制程序收回債權的清收處置方式。主要適用于債務人出現生產經營陷入困境、財務狀況嚴重惡化,債務履行困難,停止營業或實際控制人下落不明,債務人還款意愿差,有明顯轉移資產或逃廢債務的行為,主要負責人或實際控制人涉及刑事案件等情形。其具體適用情形如下表:
| 一 | 支付令 |
主要適用于: 1、請求給付現金或匯票、本票、支票以及股票、債券、國庫券、可轉讓存單等有價證券。 2、請求給付現金或有價證券已到期且數額確定。 3、不存在債務人行使優先抗辯權的情形。 4、支付令能夠有效送到。 5、二者之間不存在除此之外的其他債權糾紛。 | |
| 二 | 強制執行文書 |
1、相關法律文書可公證。 2、公證機關已依法賦予債權文書強制執行的效力。 | |
| 三 | 仲裁 |
雙方存在仲裁協議且合法有效。 |
(三)民事訴訟
收購不良資產后,新債權人可以到法院起訴(訴訟費由敗訴一方承擔,但原告要先墊付)。法院判決勝訴后,可申請法院快速查封、凍結欠債人的資產,以便后續追回債務。訴訟前先就是要提請法院查封或凍結對方資產,立案后,法院查封對方財產后,原告應充分準備材料,積極應訴。訴訟階段,按我國《民事訴訟法》規定,一審一般是半年,二審是3個月,兩審終審。盡管《民事訴訟法》規定一審最長不超過半年,但法院經常會由于各種原因超過時限。判決后就申請執行,在判決勝訴后的半年時間內申請執行都是有效的。如果超過法定期限不申請執行,就喪失了強制執行申請權。訴訟流程較為復雜,主要如下圖所示:

(四)抵質押物處置
處置抵押物是在債權債務屆滿時,因債務人原因導致債權人債權并未實現,債權人債務人通過協商或向法院等司法機構申請,借助司法途徑對抵押物進行變現,并將變現所得優先用于清償債權人債務。其基本流程如下圖:

(五)收購轉讓業務
不良資產經營機構作為一級市場和二級市場的紐帶,在一級市場的收購過程中,不良貸款出讓銀行應依照法律法規規定要求,通過公開拍賣、邀標競價等公開方式對外出讓不良債權,不良資產經營機構與投資者簽署委托競買協議等法律文件,并在收到投資者支付的保證金后,參與金融機構的公開拍賣、邀標競價,并受讓金融機構出讓的批量不良債權。在競得不良資產后,不良資產經營機構向投資者收取債權尾款,并向其轉讓競得的債權。
1、不良資產收購轉讓生態圖

2、收購轉讓基本業務邏輯

3、股權類不良資產收購轉讓業務
股權類不良資產大致可分為上市公司股權類不良資產和非上市公司股權類不良資產。非上市公司股權類不良資產在不良資產收購轉讓業務中涉及不多,上市公司股權類不良資產則占比較大,在這類業務中,主要是由不良資產經營機構收購已出現風險的股票質押融資回購業務在進行轉讓的業務。

場外質押系指債務人或第三人以其持有的股票進行質押擔保,為其向債權人的借款進行擔保的交易行為。場外質押并沒有標準化的業務模式,實踐過程中開展此類型業務的模式多種多樣。在不良資產收購轉讓業務中,依然是不良資產經營機構在從資金融出方手中收購債權過程中,將質押的股票作為從權利進行轉移,在通過轉讓方式找到合適下游投資者的過程:

4、不良資產跨境轉讓業務
目前不良資產跨境轉讓業務主要是在深圳開展,因此我們結合2017年國家外匯管理局下發的《關于深圳市分局開展轄區內銀行不良資產跨境轉讓試點業務有關事項的批復》(匯復[2017]24號)和《國家外匯管理局關于深圳市分局銀行不良資產跨境轉讓試點續期有關事項的批復》(匯復[2018]14號),在進行不良資產跨境轉讓之前,首先應進行外債登記:

外債登記后,不良資產出讓銀行將擬出讓的不良資產進行打包,通過轉讓業務轉讓給金融資產管理公司或直接在金融資產交易所掛牌轉讓,境外投資者買斷該不良資產包,在賣出以后,境內機構(如出讓銀行或不良資產經營主體)可以與境外投資者簽訂反委托請收協議,具體交易結構如下:

5、不良資產收購反委托業務
不良資產收購反委托業務,是在不良資產真實、潔凈出表前提下,不良資產經營主體可采取反委托相關金融機構的方式進行處置。雙方應當依法簽訂反委托處置協議,明確雙方權利義務和責任,約定受托處置目標、處置期限、處置進度等內容,壓實不良資產經營機構的主體責任和受托機構的管理責任。其基本交易業務邏輯如圖所示:

(六)結構化業務
不良資產結構化業務是不良資產經營主體通過優先-劣后的結構化交易,對外受讓不良資產包并合作推進不良資產處置的業務模式。該類業務一般涉及三方當事人,即出讓方(原債權持有人,一般為擬組包轉讓不良資產的金融機構),資金方(一般為擁有資金優勢,且能夠在不良資產一級市場上開展不良資產批量收購的經營機構),配資方(一般為擁有較強不良資產處置能力和資源整合能力的民間經營機構),資金方與配資方合稱“受讓方”。其交易邏輯如下:

(七)債務重組
如經債權人和債務人協定,提高債務利率并展期;債權人同意債務人用等值的虧損商品抵償到期債務;債務人發生困難時,債權人同意債務人只償還本金,免除借款利息;債權人將其持有的債務人發行的可轉換債券,按合同條款轉換為債務人的股份。債務重組業務的有效落地需要統籌考慮債務人的履約意愿、擔保方的資信能力、重組方的資源整合能力、當地政府的支持力度,因此各類業務的具體模式大都不盡相同,但整體的業務流程和框架卻基本類似,如下圖所示:

具體債務重組具體業務模式如下表:

債務重組業務系以資產清償債務,不良資產經營機構可以從銀行等債權企業以債權轉讓的方式收購不良資產之后,啟動債務重組業務,通過還款時間、金額、還款方式以及擔保抵押等一系列的重組安排,實現未來債權的回收。具體交易結構如圖所示:

債務重組的組合方式是采用債務人以資產清償債務、債務人將債務轉為權益工具、修改其他條款三種方式中的一種以上方式的組合清償債務的債務重組方式。在具體業務開展上,以股權+債權進行債務重組的操作模式:

如果項目較為復雜,需要資金量較多,在這種情況下,可以考慮通過設立基金的方式(以合伙制私募基金為主)進行債務重組,根據“私募新規”規定,私募股權投資基金的股權和債權以不超過8:2的比例進行投資。具體交易結構如圖:

(八)破產重整
破產重整是企業破產法新引入的一項制度,是指專門針對可能或已經具備破產原因但又有維持價值和再生希望的企業,經由各方利害關系人的申請,在法院的主持和利害關系人的參與下,進行業務上的重組和債務調整,以幫助債務人擺脫財務困境、恢復營業能力的法律制度。破產重整制度作為公司破產制度的重要組成部分,已為多數市場經濟國家采用。

破產重整項下資本公積轉增業務結構交易結構:

共益債投資業務框架共益債的本質是為破產企業提供享有一定優先權的借款,因此,共益債的投資人可在滿足一定條件下,將相應的款項借給破產企業,具體交易結構如下:

(九)不良資產證券化
不良資產證券化產品是資產證券化產品中的一個特殊類型,是將不良資產進行包裝組合,并以此為基礎發行可交易證券的一種融資形式。不良資產證券化系由不良資產持有者將資產所有權轉讓給SPV/SPT,由其將資產匯集成資產池,再以該資產池所產生的現金流為支撐在金融市場上發行有價證券進行融資,并以該資產池產生的現金流來清償所發行的有價證券。其業務模式基本如下圖:

(十)債轉股業務
2016年10月10日國務院發布的《關于積極穩妥降低企業杠桿率的意見》及其附件《關于市場化銀行債券轉股權的指導意見》(國發[2016]54號),在鼓勵銀行、實施機構和企業按照市場化、法制化的原則自主協商開展債轉股的同時,明確債轉股業務為銀行將債權轉為股權應通過向實施機構轉讓股權,由實施機構將債券轉為對象企業股權的方式實現,鼓勵金融資產管理公司、保險資產管理機構、國有資本投資運營公司等多種類型實施機構參與開展市場化債轉股;支持銀行充分利用現有符合條件的所屬機構,或允許申請設立符合規定的新機構開展市場化債轉股。由此,債轉股概念的外延不斷拓展,主體不再限于債權人,而是由債轉股實施機構通過收債轉股、增資償債等多種方式實現在對象企業債務規模下降的同時持有對象企業股權的行為。債轉股基本業務邏輯圖如下:

在具體交易模式上,主要包括如下幾種類型:
一是基本模式。也即收債轉股模式,是債權人與債務人之間,或債轉股實施機構等參與主體、債權人、債務企業之間經協商一致,將債權人的債權轉為債務企業的股份,或由債轉股實施機構等市場參與主體先向債權人購買債務企業的債權,再以債權投資的形式,將債權轉化為債務企業的股權。這種模式實施前后的主體不一定是原債權人。該模式是當前常用的模式之一,其交易結構如下圖:

二是增資轉股,是針對債務人企業引入新的投資者,通過向投資者發行股份,以股權融資募集到的資金用于償還已有的負債,新的投資者資金主要來源于社會資金。這種模式通過引入了第三方投資人,將社會資金引入債轉股企業的過程中,可以最大程度上保障了債權人的利益。第三方投資人作為股權投資者,后續可通過二級市場等方式實現股權退出。目前該種模式也是本輪市場化債轉股較為常見的一種債轉股模式,該模式的交易結構如下圖:

三是債轉股并表基金模式。不良資產經營機構與債務人/債務人所屬集團或其控股子公司合作設立有限合伙基金,擔任雙GP,然后由外部投資人擔任優先級LP,集團或其控股子公司擔任劣后級LP,然后基金通過金融機構委托貸款或直接放貸的方式,將資金提供給集團,用以置換存量高息負債,集團按期還本付息,并以其下屬上市公司股票或其他資產作為質押(設置綜合抵押率上限),不良資產經營機構對質押物進行動態管理,低于警戒線時要求集團使用現金方式補足(警戒金額設置為融資金額的一定比例)。

四是定增基金模式。不良資產經營機構擔任GP,外部資金作為優先級LP,債務人所在集團作為劣后級LP,設立有限合伙基金。然后,通過現金或股權支付交易對價,按照評估值的一定比例向集團下屬子公司增資入股,最終資金用于置換集團的高息負債。在基金存續期間,通過子公司的分紅獲取期間收益。最后,通過將持有子公司的少數股權裝入集團上市公司實現退出;如果無法裝入上市公司或子公司未達到出資承諾時的經營財務指標,則通過控股股東回購方式退出。其具體交易結構如下圖:

五是債轉股投資載體模式。不良資產經營機構與債務人/債務人所屬集團或其控股子公司合作設立有限合伙基金,擔任雙GP,外部投資人擔任優先級LP,債務人或其控股子公司擔任劣后級LP。基金通過投資載體(如信托計劃)投資于債務人所屬集團下屬優質資產的受益權。基金存續期間,通過優質資產的收益獲取期間收益。未來通過將該資產裝入集團上市公司(如有)或由集團回購實現退出。

六是債轉股股權轉換為上市公司股票模式。為了避免在轉股環節與退出環節因股權價格不公允,無法達成合意的情況,市場中逐步嘗試用有公允價值的上市公司股票來替換債轉股股權,然后再進行變現后退出。在以轉股股權轉變為上市公司股票的操作方式進行市場化債轉股的交易流程方面,通常有以下三個步驟:首先通過上市公司控股子公司層面進行“債轉股”。合伙企業收購銀行等金融機構對債務企業的債權,并按照約定的轉股比例與條件轉換成債務企業的股權。或者由合伙企業對債務企業進行增資擴股并成為債務企業的股東。增資完成后,債務企業利用增資資金歸還其存量銀行債務。該方案中債務企業的母公司需為上市公司,債務企業為上市公司的控股子公司。其次是上市公司發行股份并購買資產。上市公司通過向合伙企業發行股份,收購合伙企業持有的債務企業的股權,合伙企業所持有的股權上翻為上市公司股票。以上交易完成后,債務企業成為上市公司的全資子公司或控股子公司,合伙企業持有上市公司股票。最后是合伙企業所持有的定增股票通過二級市場退出。上市公司承諾在一定期限內通過非公開發行股份購買資產的形式收購合伙企業持有的債務企業的股權,同時合伙企業持有的債務企業的股權轉為上市公司的股票。在定增股票限售期屆滿后,合伙企業通過二級市場出售股票變現退出。但若合伙企業資金到位后并在約定期限屆滿時,上市公司未能向合伙企業發行股份,則由上市公司或其指定的第三方在一定期限內履行溢價回購義務。

(十一)新規則體系下重點法律法規
| 一 | 《金融資產管理公司不良資產業務管理辦法》(金規[2024]17號) |
第二十五條 金融資產管理公司應遵循成本效益和風險控制原則,擇優選用債權追償、債權重組、債權轉股權、租賃、核銷、轉讓、委托處置、資產證券化等方式處置資產,并提供相關依據。 第二十六條 金融資產管理公司對債權類資產進行追償的,可采取直接催收、訴訟(仲裁)追償、破產清償等方式。 (一)采用直接催收方式的,應監測債務人(擔保人)的還款能力變化等情況,及時發送催收通知,盡可能收回債權本息。當直接催收方式不能順利實施時,應及時調整處置方式。 (二)采用訴訟(仲裁)追償方式的,應在論證訴訟(仲裁)可行性的基礎上,根據債務人(擔保人)的財產情況,合理確定訴訟時機、方式和標的,及時變更訴訟主體,并按照生效法律文書在規定時間內要求債務人(擔保人)履行或申請執行,盡快回收現金和其他資產。對認為有錯誤的判決、裁決或裁定,或對判決、裁決或裁定不服的應及時采取司法救濟措施,并保留相應記錄。 (三)采用債務人(擔保人)破產清償方式的,應參加債權人會議,密切關注破產進程,防止債務人利用破產手段逃廢債。對破產過程中存在損害債權人利益的行為和顯失公平的裁定應及時依法維護自身權益。 第二十七條 金融資產管理公司對債權進行重組的,可采取以物抵債、修改債務條款、資產置換等方式或其組合。 (一)采用以物抵債方式的,應重點關注抵債資產的產權和狀況、評估價值、維護費用、升(貶)值趨勢以及變現能力等因素,謹慎確定抵債資產抵償的債權數額,對剩余債權繼續保留追償權。應優先接受產權清晰、權證齊全、易于變現的資產抵債。在考慮成本效益與資產風險的前提下,及時辦理過戶或確權手續。 (二)采用修改債務條款方式的,應對債務人(擔保人)的償債能力進行分析,謹慎確定新債務條款,明確約定新債務條款解除并恢復原債務條款的觸發條件,與債務人(擔保人)重新簽訂協議,落實有關擔保條款和相應保障措施,督促債務人(擔保人)履行約定義務。 (三)采用資產置換方式的,應確保擬換入資產來源合法、權屬清晰、價值公允。 (四)采用以債務人分立、合并、破產程序為基礎的債務重組方式的,應建立操作和審批制度,切實維護自身合法權益。 第二十八條 金融資產管理公司采用債權轉股權處置不良資產的,應審慎進行轉股定價,明確退出方式。 第二十九條 金融資產管理公司采取租賃方式處置不良資產時,應合理確定租賃條件和期限,確保租賃資產的安全和租賃收益,并創造條件擇機處置變現。 第三十條 金融資產管理公司對符合條件的資產進行核銷,應遵守相關法律法規規定,制定核銷業務操作規程,嚴格核銷程序和條件。應對已核銷資產建立健全管理制度,加強管理,擇機清收處置。 第三十一條 金融資產管理公司應在公開、公平和競爭、擇優的基礎上依法合規轉讓不良資產。 (一)采用拍賣方式處置資產的,應遵守國家拍賣有關法律法規,嚴格監督拍賣過程。 (二)采用競標方式處置資產的,應參照國家招投標有關法律法規,規范競標程序。 (三)采用競價轉讓方式處置資產的,應為所有競買人提供平等的競價機會。 采用拍賣、競標、競價等方式轉讓不良資產的,應按照有關規定披露與轉讓資產相關的信息,充分履行告知義務,提高轉讓過程的透明度,嚴禁合謀壓價、串通作弊、排斥競爭等行為。 第三十六條 金融資產管理公司轉讓資產成交后,轉讓價款原則上應一次性付清。確需采取分期付款方式的,應在風險可控的前提下,審慎確定首付比例、付款期限、約定利息等條件;在有效落實履約保障措施后,結合收款進度向受讓人移交部分或全部資產權證,移交資產權證后形成的應收款項應根據受讓方信用狀況納入風險分類范圍。分期付款的首次收款比例不得低于轉讓價款的30%,付款總期限原則上不得超過兩年。 第三十七條 金融資產管理公司委托處置資產時,應通過協議明確對受托機構的授權范圍和期限,明確處置進度和終止委托的約定,持續做好監測和管理。委托金融機構出讓方或其指定機構處置資產時,不得約定有清收保底義務的條款,不得將對資產回收情況產生重大影響的處置決策委托受托方;不得委托非金融機構出讓方或其指定機構處置資產;嚴禁通過委托處置進行利益輸送。 | |
| 二 | 《關于引導金融資產管理公司聚焦主業積極參與中小金融機構改革化險的指導意見》(銀保監辦發[2022]62號) |
二、處置盤活存量不良資產 (七)積極開展受托管理和處置業務。鼓勵資產管理公司接受金融監管部門、地方政府的委托,通過提供市場化估值定價、方案設計、顧問咨詢等技術支持,履行受托管理職責,以輕資產方式積極參與化解地方中小金融機構風險。 (十)規范開展反委托處置不良資產業務。為提高金融不良資產處置效益,發揮原債權金融機構在人員、機構和業務等方面的優勢,在不良資產真實、潔凈出表前提下,資產管理公司可采取反委托相關金融機構的方式進行處置。雙方應當依法簽訂反委托處置協議,明確雙方權利義務和責任,約定受托處置目標、處置期限、處置進度等內容,壓實資產管理公司主體責任和受托機構的管理責任。資產管理公司要切實發揮主導作用,在委托處置期間持續做好監測和管理,及時糾正受托機構違法違規處置或未盡職盡責處置等行為,必要時依法解除委托合同,嚴禁“一托了之”。 (十一)規范分期付款處置方式。資產管理公司批量收購金融機構不良資產,可按照《財政部 銀監會關于印發金融企業不良資產批量轉讓管理辦法的通知》(財金〔2012〕6號)相關規定分期支付收購款。資產管理公司向投資者轉讓不良資產,原則上應當采取一次性收款方式。確需采取分期收款方式的,應將首付比例、付款期限、次數等條件作為確定轉讓對象和價格的因素,在有效落實履約保障措施后,結合收款進度向受讓人移交部分或全部資產權證。分期收款的首次收款比例不得低于轉讓價款的30%,資產管理公司要根據受讓方信用狀況將應收款項納入風險分類范圍。 |
三、不良資產輕資本業務類型
(一)輕資本業務譜系
| 一 | 咨詢顧問 |
根據投資者的需求、偏好、風險承受能力和投資規模等,在一、二級市場中收集信息,挑選具有投資價值的項目,與轉讓方溝通談判,并對標的進行盡調、估值,設計交易結構和競買策略,促成投資者獲取項目,之后圍繞項目的投資回報目標和投資周期要求,勤勉盡職地對項目進行(再)盡調、管理和處置,幫助投資者實現投資預期、順利退出。 | |
| 二 | 受托處置不良資產 |
接受委托方的委托,按約定代理委托方對其持有的不良資產進行管理和處置的業務,并對業務范圍進行了界定。受托方可根據委托方要求和市場交易原則開展委托代理業務,選擇適當的收費方式,確保業務收入大于支出,盡最大努力提升資產價值,但不得承擔委托人的風險和損失;除必需的處置費用支出外,不得替委托人墊付任何資金。 | |
| 三 | 高風險機構托管 |
托管方接受政府監管部門等委托方的委托,對已經或可能發生信用危機、嚴重影響債權人、社會公眾等利益的金融機構進行管理的行為。從托管涉及的各方當事人來看,主要包括委托方、托管方和被托管方。高風險機構的托管主要是依托托管機構的專業技術優勢和市場渠道優勢,通過市場化、專業化的獨立運作,最大限度的保全資產和回收資產,保障債權人及社會公眾的利益,維護社會穩定。 | |
| 四 | 信用類債券受托管理 |
發債公司應當為債券持有人聘請債券受托管理人,并訂立債券受托管理協議;在債券存續期限內,由債券受托管理人依照協議的約定維護債券持有人的利益。債券受托管理人應當履行職責包括:持續關注公司和保證人的資信狀況,出現可能影響債券持有人重大權益的事項時,召集債券持有人會議;公司為債券設定擔保的,債券受托管理協議應當約定擔保財產為信托財產,債券受托管理人應在債券發行前取得擔保的權利證明或其他有關文件,并在擔保期間妥善保管;在債券持續期內勤勉處理債券持有人與公司之間的談判或者訴訟事務;預計公司不能償還債務時,要求公司追加擔保,或者依法申請法定機關采取財產保全措施;公司不能償還債務時,受托參與整頓、和解、重組或者破產的法律程序;債券受托管理協議約定的其他重要義務。 |
(二)新規則下重點條文
| 一 | 《金融資產管理公司不良資產業務管理辦法》(金規[2024]17號) |
第四十九條 金融資產管理公司可以開展以下其他與不良資產相關業務: (一)咨詢顧問; (二)受托處置不良資產; (三)托管高風險機構; (四)擔任破產管理人或者破產清算組成員; (五)擔任公司信用類債券受托管理人。 第五十條 金融資產管理公司可充分發揮不良資產處置經驗、數據和人力資源優勢,提供金融風險化解、中小金融機構改革重組、企業破產重整等專業咨詢服務。 第五十一條 金融資產管理公司開展受托處置業務,應……合理確定收費標準和方式。收費應質價相符,不得對未給客戶提供實質性服務、未帶來實質性收益、未提升實質性效率的服務收取費用。金融資產管理公司開展受托處置業務不得為委托方墊付資金,不得向委托方承諾處置收益或者承擔差額補足等產生或有負債的責任。 第五十二條 金融資產管理公司接受各級政府、機構股東的委托和監管部門指定對風險機構托管,應取得有效的委托文書和相關授權,在托管期間應嚴格按照委托和授權履行托管職責。 第五十三條 金融資產管理公司擔任破產管理人或破產清算組成員,應嚴格遵守相關的法律法規,忠實勤勉履行管理職責。 第五十四條 符合要求的金融資產管理公司擔任公司信用類債券受托管理人,應嚴格遵守相關法律法規和規范性文件,與委托人簽訂受托管理協議,在債券違約處置中發揮核心作用,勤勉盡責,公正履行受托管理職責。 | |
| 二 | 《關于引導金融資產管理公司聚焦主業積極參與中小金融機構改革化險的指導意見》(銀保監辦發[2022]62號) |
二、處置盤活存量不良資產 (七)積極開展受托管理和處置業務。鼓勵資產管理公司接受金融監管部門、地方政府的委托,通過提供市場化估值定價、方案設計、顧問咨詢等技術支持,履行受托管理職責,以輕資產方式積極參與化解地方中小金融機構風險。 |
四、業務風控管理要求
(一)基本估值方法
1、市場法
市場法,是指利用市場上同樣或類似資產的近期交易價格,經過直接比較或類比分析以估算資產價值的各種評估技術方法。市場法是根據替代原理,采用比較或類比的思路及方法估測資產價值的評估技術方法。采用市場法應有活躍的公開市場,并且市場上有可比的資產及其交易活動。



2、收益法
收益法是指通過估測被評估資產未來預期收益的現值,來估算資產價值。該方法采用資本或折現的途徑及其方法來判斷和估算資產價值。該評估思路是任何一個理智的投資者在購置或投資某一項資產時,所愿意支付或投資的貨幣數額不會高于所購置或投資的資產在未來能給其帶來的回報。收益法利用投資回報和收益折現等技術,把評估對象的預期獲利能力和獲利風險作為兩個相輔相成的關鍵指標來估測評估對象的價值,該方法用數學式可以表示為:


3、成本法
成本法的基本思路是重建或重置被評估資產。在條件允許的情況下,任何潛在的投資者在決定投資某項資產時,所愿意支付的價格不會超過該項資產的現行購建成本。成本法是以被評估資產的重置成本為基礎的評估方法,由于被評估資產的再取得成本的有關數據和信息來源比較廣泛,并且資產的重置成本與資產的現行市價及收益現值也存在著內在聯系和替代關系,因而評估法也被廣泛的采用。其基本公式為:
評估價值=重置成本-實體性貶值-功能性貶值-經濟性貶值
(二)風險管控要求
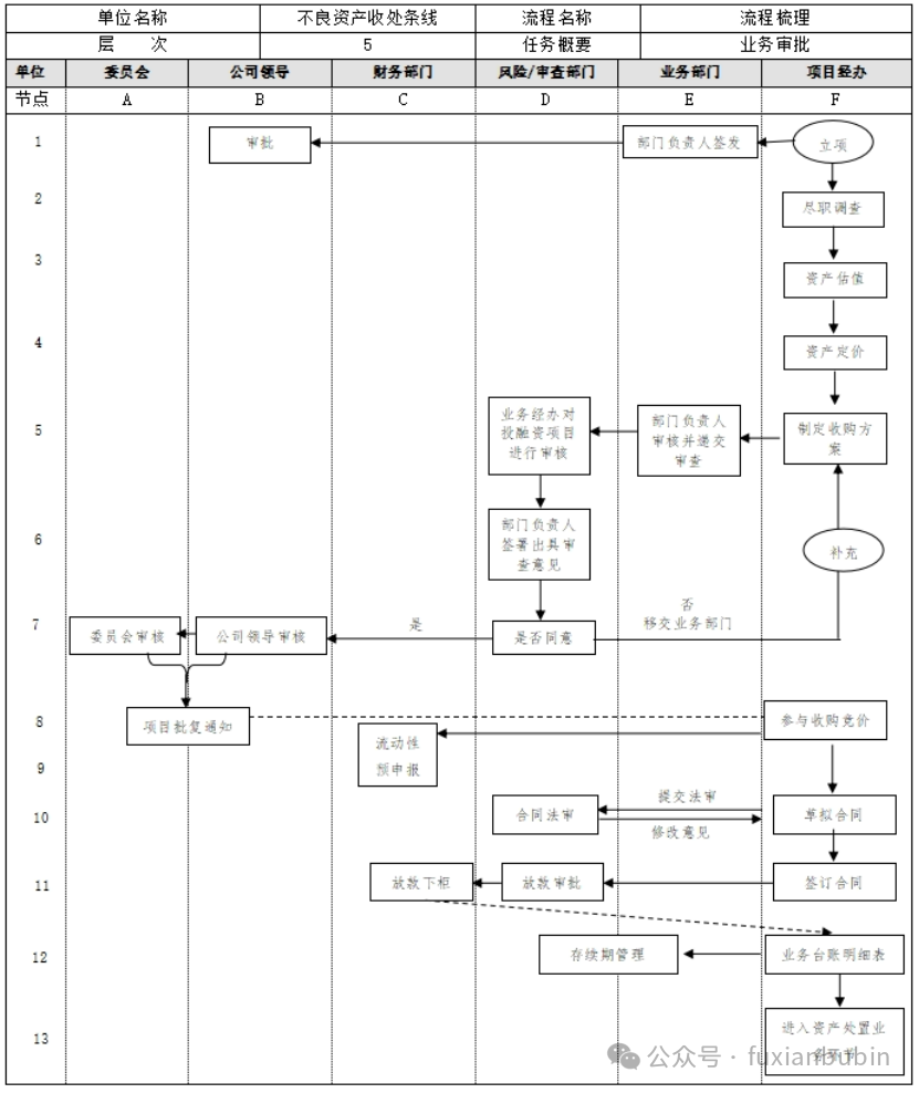
1、不良資產收儲業務流程管控

2、不良資產處置業務流程管控

(二)新規則下重點條文
| 一 | 《金融資產管理公司不良資產業務管理辦法》(金規[2024]17號) |
第二十一條 金融資產管理公司應按照有關法律法規規定和內部管理制度要求,確定列入評估的資產范圍和具體估值形式。對因重大突發事件影響,信用風險突增、出現明顯價值貶損的資產,應及時進行評估。必要時可聘請外部中介機構對資產進行評估。 第二十二條 金融資產管理公司內部負責資產定價、估值審核環節的部門在機構和人員上應獨立于負責資產處置的部門。 第三十八條 金融資產管理公司處置不良資產前,應充分利用現有檔案資料和日常管理中獲得的有效信息,根據實際情況運用專項調查、重點調查、現場調查或抽樣調查等方式對擬處置資產開展前期市場調查分析,記錄調查過程,保管調查資料,形成書面調查報告。金融資產管理公司應確保在調查報告中對可能影響資產價值判斷和處置方式選擇的重要事項不存在虛假記載、重大遺漏和誤導性陳述。金融資產管理公司市場調查應主要由內部人員或部門負責實施,必要時可委托中介機構進行或參與。金融資產管理公司委托中介機構實施市場調查,應堅持獨立判斷,不得簡單以中介機構調查報告代替自身分析、調查工作。 第三十九條 金融資產管理公司對擬處置不良資產進行評估應堅持“評處分離”原則,保證資產評估和資產處置環節相互獨立,根據不同形態資產的特點采用科學合理的估值方法,確定資產價值。以債權轉股權、出售股權資產或出售不動產的方式處置資產時,除上市公司可流通股權外,原則上由外部獨立評估機構對資產進行評估,對于評估工作受到嚴重限制、無法履行現場調查程序、無法取得評估必備資料的資產,采取公開方式交易的,應充分利用市場機制發掘資產的公允價值。金融資產管理公司不得以外部評估或咨詢結果代替自身進行的調查、取證和分析工作,對外部機構提供的評估或咨詢報告應進行獨立分析和判斷。 第四十條 金融資產管理公司應以盡職調查和評估估值為基礎,綜合考慮可實現性和實現的成本及時間等因素,對擬處置資產進行定價,并明確處置最低價格。在評估結果與詢價結果、談判結果等存在較大差異時,應分析原因并進行重點說明,在審批決策過程中,審核人員應對相關說明獨立發表書面意見。 (一)轉讓上市公司可流通股權時,遵照交易所相關規則執行; (二)轉讓非上市公司股權的首次處置定價不得低于評估結果的90%,轉讓動產、不動產或其他財產權的首次處置定價不得低于評估結果的80%; (三)如未成交擬降價處置的,應在處置方案中就降價原因進行說明,降價幅度不得超過前次處置定價的20%,降價間隔時間不得少于五個工作日。 第四十一條 金融資產管理公司處置資產,應制定處置方案。資產處置方案的主要內容應包括資產情況、處置時機、處置方式、定價依據等。方案制定人員應對方案內容的真實性和完整性負責,并書面承諾不存在虛假記載、重大遺漏和誤導性陳述。 第四十二條 金融資產管理公司應建立資產處置公告的內部工作程序,確保公告工作規范、有序。金融資產管理公司應在資產處置方案提交審核會議至少七個工作日前,在公司網站上發布處置公告,資產處置標的價值人民幣五千萬元(含)以上的項目還應同時在資產所在地省級以上有影響的報紙或納入最高人民法院司法拍賣網絡服務提供者名單庫的網絡平臺上發布處置公告。以公開轉讓方式處置時,至少要有兩名投資人以上參加競價,當僅有一名投資人競價時,需按照公告程序補登公告,公告三個工作日后,如確定沒有新的競價者參加方能成交。采用本辦法第二十七條第(二)項方式進行處置時,除滿足以上公告要求外,還應在簽訂重組協議至少五個工作日前,在公司網站、資產所在地省級以上有影響的報紙或納入最高人民法院司法拍賣網絡服務提供者名單庫的網絡平臺上發布公告,無其他投資人提出收購意向,或其他投資人提出的收購條件劣于現有方案的可按現有方案進行處置。 第四十三條 已按本辦法公告的處置項目,變更處置方案時,如公告內容不發生變動或減少已公告的處置資產,可不重新公告;處置方案中新增未公告的資產,應在資產處置方案提交審核會議至少七個工作日前發布補充公告。 第四十五條 金融資產管理公司應設置專門的資產處置審核委員會等經營決策機構,并建立完備的資產處置審核程序。相應經營決策機構應遵循集體審議、專業審核、獨立表決、利益相關方回避等原則,嚴格按照資產處置審核程序進行審批決策。 (一)建立和完善授權審核、審批制度,明確各級機構的審核和審批權限。 (二)建立資產處置與審核分離機制,由專門審批機構(崗位)或專職審批人員在授權范圍內嚴格按程序對處置方案進行客觀、獨立審批。 (三)資產處置審核人員應具備從業所需專業素質和經驗,誠實守信、勤勉盡職,獨立發表意見。 (四)資產處置審核人員應對處置方案的合法性、合規性、合理性和可行性進行審核。資產處置審核情況和審核過程中各種意見應準確、全面、詳細地記錄并形成書面材料,審核機構和審核人員對審核意見負責。 第四十六條 處置方案獲批六個月內,如確需變更,條件優于原方案的,應向項目原審批機構報備;劣于原方案及方案獲批六個月以上未實施的,應重新履行審批程序。 第四十七條 金融資產管理公司應嚴格按照審批結果實施處置方案。對有附加條件的批準項目,應落實條件后實施。金融資產管理公司在實施處置方案中,應對可能影響處置回收的因素進行持續監測,跟蹤了解合同履行或訴訟案件進展。對各種人為阻力或干預,金融資產管理公司應依法采取措施,維護自身合法權益。金融資產管理公司應明確管理職責,確保處置資產真實潔凈出表。資產轉讓的會計處理應當符合會計準則中金融資產終止確認的有關規定,針對復雜交易或合同,可聘請會計師事務所等中介機構對資產終止確認判斷出具專業意見。 第四十八條 金融資產管理公司向其關聯方處置資產應遵守關聯交易的相關監管規定,充分披露處置有關信息。 第五十七條 金融資產管理公司應根據本辦法和相關法律法規建立與所從事不良資產業務性質、規模和復雜程度相適應的完備風險管理體系、內部控制制度和業務信息系統,并配備履行上述風險管理、合規內控職責所需的具備相關知識和技能的工作人員。金融資產管理公司應嚴格防范資產收購、資產定價、中介機構選聘、資產處置等關鍵環節過程中的道德風險,嚴格防止利益輸送。 第五十八條 金融資產管理公司董事會對不良資產業務風險承擔最終責任,應直接或授權專業委員會定期對不良資產業務風險情況進行評估,并將評估結果納入全面風險管理報告。高級管理人員應了解所從事的不良資產業務風險,建立健全不良資產業務經營及其風險管理體系,以確保有效識別、監測和預警不良資產業務所涉及的各類風險,并制定具體風險控制措施。 第五十九條 金融資產管理公司應嚴格規范授權審批制度,構建權責明確、流程清晰、運行有效的審批決策機制,嚴格落實“評處分離”“審處分離”要求。不得以任何理由、通過任何方式,規避正常的審批決策程序。嚴禁采取越權、逆程序、虛假評估、偽造檔案、篡改記錄等方式影響審核工作。 金融資產管理公司應建立專職審批人制度,選擇業務水平過硬、合規意識和紀律性強的員工作為專職審批人,提升業務審批的專業化水平,同時加強對專職審批人的監督管理,確保其獨立客觀履行審批職責。 第六十條 金融資產管理公司應加強對分支機構不良資產業務的授權與管理,根據分支機構業務水平、風險管理和內部控制能力等合理確定授權限額,并建立科學的動態授權調整機制,及時對授權進行評價和調整。金融資產管理公司應在風險管理制度中明確重大風險的界定,對發生重大風險的分支機構,及時調整不良資產相關業務權限。金融資產管理公司董事會應明確對公司高級管理人員的授權安排,定期評估授權合理性并及時調整。董事會應確定重大(高風險)業務的標準,明確重大(高風險)不良資產業務審議程序,嚴禁高級管理人員以拆分額度的方式規避審議程序。高級管理人員存在超授權行為,以及授權范圍內不當行為的,應進行問責。 第六十一條 金融資產管理公司應建立不良資產業務內部檢查監督制度,設立或確定獨立的監督部門或崗位,明確職責要求并配備與其職責要求相適應人員,制定規范工作程序,對不良資產項目來源、盡職調查、估值定價、審核審批等環節進行內部檢查監督。內部檢查監督可采取現場或非現場的方式進行,對底層資產復雜、價值判斷難度大、涉及金額較大的項目需現場檢查,必要時可聘請外部專家或委托中介機構開展特定的審計復核工作,并出具獨立復核意見,如發現存在重大瑕疵或存在道德風險,應及時叫停項目。內部檢查監督工作應至少每半年開展一次,重大項目應及時進行檢查,處置虧損項目的處置過程和結果應及時進行復核。 第六十二條 金融資產管理公司應建立健全中介機構選聘、管理、考評機制,設立嚴格的中介機構選聘標準和負面清單,對中介機構服務情況進行跟蹤評估,對中介機構違規、不盡職導致項目產生風險的,應依法依規追究其責任。中介機構行業主管部門對中介機構選聘和管理有專門規定的,按相關規定執行。參與檢查監督的中介機構原則上不得同時參與資產收購、管理、處置。 第六十三條 金融資產管理公司應制定項目后期管理制度,嚴格落實后期管理要求,定期開展后期管理,重點對債務人履約情況、財務情況、信用狀況、抵質押物狀況等進行檢查與分析。出現可能影響資產安全的不利情形時,應及時做好風險評估并采取針對性措施。 第六十四條 金融資產管理公司應對不良資產業務建立完善的業務信息系統,將不良資產業務各環節納入信息管理系統中進行處理,及時準確錄入業務信息,提高業務經營的程序化、規范化,加強網絡安全和數據安全管理,防范逆程序、操作風險和信息安全風險。金融資產管理公司應加強檔案管理,及時歸檔項目資料,做好檔案管理系統與不良資產業務信息系統對接,定期檢查維護,提升基礎數據質量。 |
注:文章為作者獨立觀點,不代表資產界立場。
題圖來自 Pexels,基于 CC0 協議
本文由“負險不彬”投稿資產界,并經資產界編輯發布。版權歸原作者所有,未經授權,請勿轉載,謝謝!

負險不彬 










